PRAVILNIK O PRIJAVLJIVANJU DOGAĐAJA U CIVILNOM VAZDUHOPLOVSTVU("Sl. glasnik RS", br. 142/2020, 130/2022 i 52/2024) |
Ovim pravilnikom bliže se uređuju događaji koji se prijavljuju, lica koja su obavezna da prijave događaj, način na koji se prijavljuju, obrađuju, štite, čuvaju, koriste i razmenjuju podaci o događajima i način na koji se obrazuje i vodi baza podataka o događajima.
Ovim pravilnikom određuju se i zahtevi koji se odnose na procenu i umanjenje rizika, klasifikacija ozbiljnosti opasnosti i klasifikacija rizika.
Preuzimanje propisa Evropske unije
Ovim pravilnikom se u domaće zakonodavstvo preuzimaju:
1) Uredba (EU) br. 376/2014 Evropskog parlamenta i Saveta od 3. aprila 2014. godine o prijavljivanju, analizi i praćenju događaja u civilnom vazduhoplovstvu, o izmeni Uredbe (EU) br. 996/2010 Evropskog parlamenta i Saveta i o stavljanju van snage Direktive 2003/42/EZ Evropskog parlamenta i Saveta i Uredbe Komisije (EZ) br. 1321/2007 i (EZ) br. 1330/2007, izmenjena Uredbom (EU) 2018/1139 Evropskog parlamenta i Saveta od 4. jula 2018. godine o zajedničkim pravilima u oblasti civilnog vazduhoplovstva i osnivanju Agencije Evropske unije za bezbednost vazdušnog saobraćaja. Ova uredba data je u Prilogu 1, koji je odštampan uz ovaj pravilnik i čini njegov sastavni deo;
2) Sprovedbena uredba Komisije (EU) 2015/1018 od 29. juna 2015. godine o utvrđivanju liste kojom se klasifikuju događaji u civilnom vazduhoplovstvu koji se obavezno prijavljuju u skladu sa Uredbom 376/2014 Evropskog parlamenta i Saveta. Ova uredba data je u Prilogu 2, koji je odštampan uz ovaj pravilnik i čini njegov sastavni deo;
3) Delegirana uredba Komisije (EU) 2020/2034 od 6. oktobra 2020. godine o dopuni Uredbe (EU) broj 376/2014 Evropskog parlamenta i Saveta u pogledu zajedničke Evropske šeme klasifikacije rizika. Ova uredba data je u Prilogu 3, koji je odštampan uz ovaj pravilnik i čini njegov sastavni deo;
4) Sprovedbena uredba Komisije (EU) 2021/2082 od 26. novembra 2021. godine o utvrđivanju mera i uslova za sprovođenje Uredbe (EU) broj 376/2014 Evropskog parlamenta i Saveta u pogledu zajedničke Evropske šeme klasifikacije rizika. Ova uredba data je u Prilogu 4, koji je odštampan uz ovaj pravilnik i čini njegov sastavni deo.
Pojedini izrazi koji se koriste u ovom pravilniku imaju sledeće značenje:
1) Agencija je Agencija Evropske unije za bezbednost vazdušnog saobraćaja (EASA);
2) organ nadležan za bezbednosne istrage u Republici Srbiji je Centar za istraživanje nesreća u saobraćaju, u skladu sa zakonom kojim se reguliše istraživanje nesreća u vazdušnom, železničkom i vodnom saobraćaju;
3) Uredba (EZ) broj 216/2008 je Uredba Evropskog parlamenta i Saveta (EZ) br. 216/2008 od 20. februara 2008. godine o osnovnim pravilima u oblasti civilnog vazduhoplovstva i osnivanju Evropske agencije za bezbednost vazdušnog saobraćaja, koja je stavljena van snage donošenjem Uredbe (EU) broj 2018/1139 Evropskog parlamenta i Saveta od 4. jula 2018. godine o zajedničkim pravilima u oblasti civilnog vazduhoplovstva i osnivanju Agencije Evropske unije za bezbednost vazdušnog saobraćaja. Upućivanje na Uredbu (EZ) broj 216/2008 u prilozima ovog pravilnika smatra se upućivanjem na Uredbu (EU) broj 2018/1139, koja je u Republici Srbiji primenjena Pravilnikom o zajedničkim pravilima Evropske unije u oblasti civilnog vazduhoplovstva i nadležnostima Agencije Evropske unije za bezbednost vazdušnog saobraćaja ("Službeni glasnik RS", broj 154/20);
4) Uredba (EZ) br. 1008/2008 je Uredba (EZ) br. 1008/2008 Evropskog parlamenta i Saveta od 24. septembra 2008. godine o zajedničkim pravilima za obavljanje avio-prevoza u Zajednici. Ova uredba je u Republici Srbiji primenjena Pravilnikom o operativnoj dozvoli i zajedničkim pravilima za obavljanje javnog avio-prevoza ("Službeni glasnik RS", br. 54/12 i 76/13);
5) Uredba (EU) br. 996/2010 je Uredba (EU) br. 996/2010 Evropskog parlamenta i Saveta od 20. oktobra 2010. godine o istraživanju i sprečavanju udesa i nezgoda u civilnom vazduhoplovstvu kojom se ukida Direktiva 94/56/EC. Ova uredba je u Republici Srbiji primenjena Zakonom o istraživanju nesreća u vazdušnom, železničkom i vodnom saobraćaju ("Službeni glasnik RS", br. 66/15 i 83/18);
6) Uredba (EU) br. 2018/1139 je Uredba Evropskog parlamenta i Saveta (EU) br. 2018/1139 od 4. jula 2018. godine o osnovnim pravilima u oblasti civilnog vazduhoplovstva i osnivanju Evropske agencije za bezbednost vazdušnog saobraćaja, o izmeni Uredbe (EZ) br. 2011/2005, Uredbe (EZ) br. 1008/2008, Uredbe (EU) br. 996/2010, Uredbe (EU) br. 376/2014 i Direktive 2014/30/EU i 2014/53/EU Evropskog parlamenta i Saveta i o stavljanju van snage Uredbe (EZ) br. 552/2004 i Uredbe (EZ) br. 216/2008 Evropskog parlamenta i Saveta i Uredba Saveta (EEZ) br. 3922/91. Ova uredba je u Republici Srbiji primenjena Pravilnikom o zajedničkim pravilima Evropske unije u oblasti civilnog vazduhoplovstva i nadležnostima Agencije Evropske unije za bezbednost vazdušnog saobraćaja ("Službeni glasnik RS", broj 154/20);
7) Uredba (EZ) br. 549/2004 je Uredba Evropskog parlamenta i Saveta (EZ) br. 549/2004 od 10. marta 2004. godine kojom se predviđa okvir za formiranje Jedinstvenog evropskog neba (Okvirna uredba), izmenjena i dopunjena Uredbom Evropskog parlamenta i Saveta (EZ) br. 1070/2009 od 21. oktobra 2009. godine kako bi se poboljšao učinak i održivost evropskog vazduhoplovnog sistema. Ova uredba je u Republici Srbiji primenjena Pravilnikom o uslovima koje moraju da ispunjavaju pružaoci usluga u vazdušnoj plovidbi ("Službeni glasnik RS", br. 26/20, 154/20, 24/21 i 105/23).
Ostali izrazi koji se koriste u ovom pravilniku imaju značenja koja su navedena u Prilogu 1, Prilogu 3. i Prilogu 4. ovog pravilnika.
Pojam "država članica" koji se koristi u prilogu ovog pravilnika tumači se saglasno tačkama 2. i 3. Aneksa II ECAA sporazuma.
Pojmovi "nadležni organ", "nadležni organ države članice", "kontaktna tačka" i "nacionalna civilna vazduhoplovna vlast" koji se koriste u prilogu ovog pravilnika tumače se kao Direktorat civilnog vazduhoplovstva Republike Srbije.
Prijavljivanje događaja ima za svrhu unapređenje bezbednosti i obezbeđivanja u vazduhoplovstvu posredstvom dostavljanja, prikupljanja, pohranjivanja, zaštite, razmene, širenja i analize odgovarajućih informacija u vezi sa bezbednošću civilnog vazduhoplovstva.
Cilj prijavljivanja događaja je sprečavanje udesa i ozbiljnih nezgoda, a ne pripisivanje krivice ili odgovornosti.
Obavezno prijavljivanje događaja
Događaji koji se obavezno prijavljuju navedeni su u članu 4. stav 1. Uredbe (EU) br. 376/2014 iz Priloga 1. ovog pravilnika, dok je njihova detaljna klasifikacija sadržana u aneksima I-V Sprovedbene uredbe Komisije (EU) 2015/1018 iz Priloga 2. ovog pravilnika.
Lica koja su obavezna da prijave događaj navedena su u članu 4. stav 6. Uredbe (EU) br. 376/2014.
Lica iz stava 2. ovog člana prijavljuju događaj vazduhoplovnom subjektu - organizaciji sa sedištem u Republici Srbiji koja ih zapošljava, ugovara ili koristi njihove usluge, posredstvom sistema koji je taj vazduhoplovni subjekt uspostavio ili, ako taj sistem nije uspostavljen, Direktoratu.
Vazduhoplovni subjekt iz stava 3. ovog člana kome je prijavljen događaj dužan je da događaj prijavi Direktoratu, kao i da postupi u skladu sa članom 13. Uredbe (EU) br. 376/2014.
U slučaju da vazduhoplovni subjekt iz stava 3. ovog člana poseduje sertifikat koji je izdala EASA, događaj se prijavljuje i EASA.
U slučaju iz stava 3. ovog člana prijavljivanje događaja se vrši u što kraćem roku, a najkasnije 72 sata od saznanja lica za događaj, osim ako to nije moguće usled postojanja izuzetnih okolnosti, u kom slučaju se prijavljivanje vrši čim to bude moguće.
U slučaju iz st. 4. i 5. ovog člana prijavljivanje događaja se vrši u što kraćem roku, a najkasnije 72 sata od saznanja vazduhoplovnog subjekta za događaj.
Pored obaveznog prijavljivanja događaja iz člana 5. ovog pravilnika, svako lice može dobrovoljno da prijavi vazduhoplovnom subjektu ili Direktoratu i bilo koji drugi događaj i informaciju u vezi sa bezbednošću, ako smatra da takav događaj, odnosno informacija, može da predstavlja stvarni ili potencijalni rizik po bezbednost u vazduhoplovstvu.
Vazduhoplovni subjekt obaveštava Direktorat o događajima i informacijama iz stava 1. ovog člana koje je prikupio posredstvom dobrovoljnog prijavljivanja događaja, a u pogledu kojih je zaključio da mogu da predstavljaju stvarni ili potencijalni rizik po bezbednost u vazduhoplovstvu.
Način prijavljivanja događaja Direktoratu
Događaje čije je prijavljivanje obavezno vazduhoplovni subjekti prijavljuju Direktoratu korišćenjem internet aplikacije Direktorata za prijavu i obradu događaja.
Izuzetno od stava 1. ovog člana, ako vazduhoplovni subjekt nema tehničke mogućnosti da prijavi događaj na način propisan u stavu 1. ovog člana, prijavljivanje događaja se vrši na obrascu za prijavu događaja koji je dostupan na internet stranici Direktorata.
Vazduhoplovni subjekt koji je bio učesnik u određenom događaju iz člana 5. ovog pravilnika dužan je da podatke koji mogu da ukažu na uzroke tog događaja čuva u skladu sa propisima koji regulišu oblast u kojoj vazduhoplovni subjekt obavlja svoju delatnost.
Odredbe ovog pravilnika koje se odnose na pristup podacima sadržanim u Evropskoj centralnoj bazi podataka, kao i odredbe koje se odnose na programski paket (software) baze podataka o događajima, primenjivaće se od dana kada Republici Srbiji bude omogućen potpuni pristup centralnoj bazi podataka u cilju unošenja i preuzimanja podataka i informacija, odnosno pristup programskoj opremi koju razvija Evropska komisija.
Prestanak važenja drugih propisa
Stupanjem na snagu ovog pravilnika prestaje da važi Pravilnik o prijavljivanju događaja u civilnom vazduhoplovstvu ("Službeni glasnik RS", br. 54/12 i 86/16).
Ovaj pravilnik stupa na snagu osmog dana od dana objavljivanja u "Službenom glasniku Republike Srbije".
Samostalni članovi Pravilnika o izmenama i dopunama
Pravilnika o prijavljivanju događaja u civilnom vazduhoplovstvu
("Sl. glasnik RS", br. 52/2024)
Član 4
Posle Aneksa V Priloga 2. dodaju se Prilog 3. i Prilog 4, koji su odštampani uz ovaj pravilnik i čine njegov sastavni deo.
Član 5
Ovaj pravilnik stupa na snagu osmog dana od dana objavljivanja u "Službenom glasniku Republike Srbije", a primenjuje se od 1. januara 2025. godine.
UREDBA (EU) BR. 376/2014 EVROPSKOG PARLAMENTA I SAVETA OD 3. APRILA 2014. GODINE O PRIJAVLJIVANJU, ANALIZI I PRAĆENJU DOGAĐAJA U CIVILNOM VAZDUHOPLOVSTVU, O IZMENI UREDBE (EU) BR. 996/2010 EVROPSKOG PARLAMENTA I SAVETA I O STAVLJANJU VAN SNAGE DIREKTIVE 2003/42/EZ EVROPSKOG PARLAMENTA I SAVETA I UREDBE KOMISIJE (EZ) BR. 1321/2007 I (EZ) BR. 1330/2007
Član 1
1. Cilj ove uredbe je unapređenje bezbednosti u vazduhoplovstvu posredstvom prijavljivanja, prikupljanja, pohranjivanja, zaštite, razmene, širenja i analize odgovarajućih informacija u vezi sa bezbednošću civilnog vazduhoplovstva.
Ovom uredbom se obezbeđuje:
a) da se, ako je potrebno, pravovremeno preduzimaju bezbednosne mere na osnovu analize prikupljenih informacija;
b) stalna dostupnost informacija u vezi sa bezbednošću uvođenjem pravila o poverljivosti i o odgovarajućem korišćenju informacija, kao i posredstvom usklađene i poboljšane zaštite lica koja prijavljuju događaj i lica navedenih u prijavama događaja; i
c) da se bezbednosni rizici u vazduhoplovstvu razmatraju i rešavaju na nivou Unije i na nacionalnom nivou.
2. Cilj prijavljivanja događaja je prevencija udesa i nezgoda, a ne pripisivanje krivice ili odgovornosti.
Član 2
U svrhu ove uredbe, upotrebljeni izrazi imaju sledeće značenje:
1) lice koje prijavljuje događaj je fizičko lice koje prijavljuje događaj ili daje druge informacije u vezi sa bezbednošću u skladu sa ovom uredbom;
2) vazduhoplov je svaka naprava koja se održava u atmosferi usled reakcije vazduha, osim reakcije vazduha koji se odbija od površine zemlje;
3) nezgoda je nezgoda u smislu Uredbe (EU) br. 996/2010;
4) ozbiljna nezgoda je ozbiljna nezgoda u smislu Uredbe (EU) br. 996/2010;
5) udes je udes u smislu Uredbe (EU) br. 996/2010;
6) informacije iz kojih su uklonjeni podaci o ličnosti su informacije dobijene iz prijava događaja iz kojih su uklonjeni svi podaci o ličnosti, kao što su imena ili adrese fizičkih lica;
7) događaj je svaki događaj koji je povezan sa bezbednošću, a koji ugrožava ili koji bi, ako se ne otkloni ili ako se prenebregne, mogao da ugrozi vazduhoplov, lica koja se nalaze u njemu ili bilo koje drugo lice, a koji, naročito, obuhvata udes ili ozbiljnu nezgodu;
8) organizacija je svaka organizacija koja obezbeđuje proizvode koji se koriste u vazduhoplovstvu i/ili zapošljava, ugovara ili koristi usluge lica koja su dužna da prijave događaj u skladu sa članom 4. stav 6;
9) anonimizacija je uklanjanje iz prijave događaja svih podataka o ličnosti koji se odnose na lice koje prijavljuje događaj i na lica navedena u prijavi događaja i svih podataka, uključujući i naziv organizacije povezane s događajem, koji bi mogli da otkriju identitet lica koje prijavljuje događaj ili treće strane ili na osnovu kojih se takve informacije mogu zaključiti iz prijave događaja;
10) opasnost je situacija ili predmet koji mogu da prouzrokuju smrt ili povredu lica, oštećenje opreme ili strukture, gubitak materijala ili smanjenje sposobnosti za obavljanje predviđene funkcije;
11) organ nadležan za bezbednosne istrage je stalni nacionalni organ nadležan za bezbednosne istrage u civilnom vazduhoplovstvu koji sprovodi ili nadzire bezbednosne istrage navedene u članu 4. Uredbe (EU) br. 996/2010;
12) kultura pravičnosti (just culture) je kultura u kojoj se neposredni izvršioci ili druga lica ne kažnjavaju za radnje, propuste ili odluke koje donesu, a koje su srazmerne njihovom iskustvu i obučenosti, a nije reč o gruboj nepažnji, namernom kršenju propisa i destruktivnoj radnji;
13) kontakt tačka je:
a) nadležni organ koga imenuje svaka država članica u skladu sa članom 6. stav 3, ako zahtev za dobijanje informacija podnese zainteresovana strana osnovana u državi članici;
b) Komisija, ako zahtev za dobijanje informacija podnese zainteresovana strana osnovana izvan Unije;
14) zainteresovana strana je svako fizičko ili pravno lice ili zvanično telo, bez obzira na to da li ima svojstvo pravnog lica ili ne, koje može da učestvuje u unapređenju bezbednosti vazdušnog saobraćaja tako što ima pristup informacijama o događajima razmenjenim između država članica i koje spada u jednu od kategorija zainteresovanih strana iz Aneksa II;
15) državni program za bezbednost je skup pravnih akata i mera čiji je cilj upravljanje bezbednošću u civilnom vazduhoplovstvu u državi članici;
16) Evropski plan bezbednosti u vazduhoplovstvu je procena bezbednosnih pitanja i povezani akcioni plan na evropskom nivou;
17) Evropski program bezbednosti u vazduhoplovstvu je skup propisa Unije, mera i postupaka koji se koriste za upravljanje bezbednošću u civilnom vazduhoplovstvu na evropskom nivou;
18) sistem upravljanja bezbednošću je sistematski pristup upravljanju bezbednošću u vazduhoplovstvu, uključujući neophodne organizacione strukture, odgovornosti, politike i postupke i obuhvata svaki sistem upravljanja koji se, samostalno ili zajedno sa drugim sistemima upravljanja organizacije, odnosi na upravljanje bezbednošću.
Član 3
1. Ovom uredbom utvrđuju se pravila o:
a) prijavljivanju događaja koji ugrožavaju ili koji bi, ako se ne otklone ili se prenebregnu, mogli da ugroze vazduhoplov, lica koja se nalaze u njemu ili bilo koje drugo lice, opremu ili objekat koji utiču na rad vazduhoplova i o prijavljivanju drugih relevantnih informacija u vezi sa bezbednošću u tom kontekstu;
b) analizi i praćenju prijavljenih događaja i drugih informacija u vezi sa bezbednošću;
c) zaštiti stručnog osoblja u vazduhoplovstvu;
d) odgovarajućem korišćenju prikupljenih informacija u vezi sa bezbednošću;
e) unošenju informacija u Evropsku centralnu bazu podataka; i
f) širenju anonimizovanih informacija zainteresovanim stranama u cilju obezbeđivanja podataka koji su im potrebni za unapređenje bezbednosti u vazduhoplovstvu.
2. Ova uredba primenjuje se na događaje i druge informacije koje se odnose na bezbednost civilnih vazduhoplova na koje se primenjuje Uredba (EU) br. 2018/1139 Evropskog parlamenta i Saveta.
Ova uredba se ne primenjuje na događaje i druge informacije koje se odnose na bezbednost, a koji uključuju bespilotne vazduhoplove za koje se ne zahteva sertifikat ili izjava na osnovu člana 56. st. 1. i 5. Uredbe br. 2018/1139, izuzev ako je posledica događaja ili druge informacije povezane sa bezbednošću koji uključuju takve bespilotne vazduhoplove bila smrt ili ozbiljna povreda lica ili su uključivali vazduhoplov koji nije bespilotni vazduhoplov.
Države članice mogu da odluče da primenjuju ovu uredbu i na one događaje i druge informacije koje se odnose na bezbednost, a koji uključuju vazduhoplove na koje se ne primenjuje Uredba (EU) br. 2018/1139.
Član 4
1. Događaje koji mogu da predstavljaju značajan rizik po bezbednost u vazduhoplovstvu i koji spadaju u neku od sledećih kategorija moraju da prijave lica iz stava 6. ovog člana posredstvom sistema obaveznog prijavljivanja događaja u skladu sa ovim članom:
a) događaji u vezi sa korišćenjem vazduhoplova, kao što su:
(i) događaji u vezi sa sudarima;
(ii) događaji u vezi sa poletanjem i sletanjem;
(iii) događaji u vezi sa gorivom;
(iv) događaji nastali za vreme leta;
(v) događaji u vezi sa komunikacijom;
(vi) događaji koji se odnose na povrede, vanredne i druge kritične situacije;
(vii) onesposobljenost posade i drugi događaji u vezi sa posadom;
(viii) događaji koji se odnose na meteorološke uslove ili koji su u vezi sa obezbeđivanjem;
b) događaji koji se odnose na tehničke uslove, održavanje i popravku vazduhoplova, kao što su:
(i) strukturalna oštećenja;
(ii) kvarovi sistema;
(iii) problemi koji se odnose na održavanje i popravke;
(iv) problemi sa pogonskom grupom (uključujući motore, elise i sisteme rotora) i problemi sa pomoćnim uređajem za napajanje;
c) događaji koji se odnose na usluge u vazdušnoj plovidbi i opremu i uređaje za vazdušnu plovidbu, kao što su:
(i) sudari, neposredna opasnost od sudara ili mogućnost sudara;
(ii) specifični događaji u vezi sa upravljanjem vazdušnim saobraćajem i pružanjem usluga u vazdušnoj plovidbi (ATM/ANS);
(iii) operativni događaji ATM/ANS;
d) događaji koji se odnose na aerodrome i usluge na zemlji, kao što su:
(i) događaji koji se odnose na aerodromske aktivnosti i objekte;
(ii) događaji koji se odnose na prihvat i otpremu putnika, prtljaga, pošte i tereta;
(iii) događaji koji se odnose na zemaljsko opsluživanje vazduhoplova i povezane usluge.
2. Svaka organizacija osnovana u državi članici uspostavlja sistem obaveznog prijavljivanja kako bi se olakšalo prikupljanje podataka o događajima koji se navode u stavu 1. ovog člana.
3. Svaka država članica uspostavlja sistem obaveznog prijavljivanja kako bi se olakšalo prikupljanje podataka o događajima, uključujući i podatke o događajima koje prikupe organizacije u skladu sa stavom 2. ovog člana.
4. Evropska agencija za bezbednost vazdušnog saobraćaja (u daljem tekstu: Agencija) uspostavlja sistem obaveznog prijavljivanja kako bi se olakšalo prikupljanje podataka o događajima, uključujući i podatke o događajima koje, u skladu sa stavom 2. ovog člana, prikupe organizacije koje je sertifikovala ili odobrila Agencija.
5. Komisija u sprovedbenim aktima daje listu događaja koji se prijavljuju u skladu sa stavom 1. ovog člana. Sprovedbeni akti usvajaju se u skladu sa postupkom razmatranja iz člana 19. stav 2.
Komisija u sprovedbenim aktima daje i listu događaja koji se odnose na vazduhoplove koji nisu složeni motorni vazduhoplovi. Ta lista je pojednostavljena verzija liste iz stava 1. tačka a) ovog člana i, po potrebi, prilagođava se karakteristikama te vrste vazdušnog saobraćaja.
6. Sledeća fizička lica podnose prijave događaja iz stava 1. ovog člana posredstvom sistema koji, u skladu sa stavom 2. ovog člana, uspostavi organizacija koja zapošljava, ugovara ili koristi usluge lica koje prijavljuje događaj ili, u nedostatku toga, putem sistema koji, u skladu sa stavom 3. ovog člana, uspostavi država članica u kojoj je osnovana njegova organizacija ili država koja je izdala, prihvatila ili konvertovala dozvolu pilota ili posredstvom sistema koji, u skladu sa članom 4. uspostavi Agencija:
a) pilot koji upravlja vazduhoplovom ili, ako pilot koji upravlja vazduhoplovom nije sposoban da prijavi događaj, drugi član posade koji je sledeći u lancu odgovornosti za let koji se obavlja vazduhoplovom registrovanim u državi članici ili vazduhoplovom registrovanim izvan Unije, koji koristi operater nad kojim država članica vrši nadzor ili operater osnovan u Uniji;
b) lice koje učestvuje u projektovanju, proizvodnji, praćenju kontinuirane plovidbenosti, održavanju ili modifikaciji vazduhoplova ili opreme ili dela vazduhoplova, pod nadzorom države članice ili Agencije;
c) lice koje potpisuje potvrdu o proveri plovidbenosti vazduhoplova ili uverenje o spremnosti za upotrebu vazduhoplova ili opreme ili dela vazduhoplova, pod nadzorom države članice ili Agencije;
d) lice koje obavlja poslove za koje treba da bude ovlašćeno od strane države članice kao osoblje pružaoca usluga u vazdušnom saobraćaju kojem su povereni poslovi koje se odnose na usluge u vazdušnoj plovidbi ili kao osoblje pružaoca usluge informisanja vazduhoplova u letu;
e) lice koje obavlja poslove u vezi sa upravljanjem bezbednošću na aerodromu na koji se primenjuje Uredba (EZ) br. 1008/2008 Evropskog parlamenta i Saveta;
f) lice koje obavlja poslove u vezi sa ugradnjom, izmenom, održavanjem, popravkom, remontom, proverom u letu ili kontrolom opreme i uređaja za vazdušnu plovidbu pod nadzorom države članice;
g) lice koje obavlja poslove zemaljskog opsluživanja vazduhoplova, uključujući snabdevanje gorivom, pripremu liste opterećenja, utovar, odleđivanje i vuču na aerodromu na koji se odnosi Uredba (EZ) br. 1008/2008.
7. Lica navedena u stavu 6. ovog člana prijavljuju događaje u roku od 72 sata od saznanja za događaj, osim ako ih izuzetne okolnosti u tome spreče.
8. Po obaveštenju o događaju, svaka organizacija osnovana u državi članici koja nije obuhvaćena stavom 9. ovog člana prijavljuje nadležnom organu te države članice, navedenom u članu 6. stav 3, podatke o događajima u skladu sa stavom 2. ovog člana što je pre moguće, a najkasnije 72 sata od saznanja za događaj.
9. Po obaveštenju o događaju, svaka organizacija osnovana u državi članici koju je Agencija sertifikovala ili odobrila, izveštava Agenciju o podacima o događajima u skladu sa stavom 2. ovog člana što je pre moguće, a najkasnije 72 sata od saznanja za događaj.
Član 5
1. Svaka organizacija osnovana u državi članici uspostavlja sistem dobrovoljnog prijavljivanja događaja kako bi se olakšalo prikupljanje:
a) podataka o događajima koji ne mogu da se obuhvate sistemom obaveznog prijavljivanja;
b) drugih informacija u vezi sa bezbednošću koje lice koje prijavljuje događaj smatra stvarnom ili potencijalnom opasnošću po bezbednost u vazduhoplovstvu.
2. Svaka država članica uspostavlja sistem dobrovoljnog prijavljivanja kako bi se olakšalo prikupljanje:
a) podataka o događajima koji ne mogu da se obuhvate sistemom obaveznog prijavljivanja;
b) drugih informacija u vezi sa bezbednošću koje lice koje prijavljuje događaj smatra stvarnom ili potencijalnom opasnošću po bezbednost u vazduhoplovstvu.
Sistem, takođe, uključuje, ali se ne ograničava, na prikupljanje informacija koje organizacije prenose u skladu sa stavom 6. ovog člana.
3. Agencija mora da uspostavi sistem dobrovoljnog prijavljivanja kako bi se olakšalo prikupljanje:
a) podataka o događajima koji ne mogu da se obuhvate sistemom obaveznog prijavljivanja;
b) drugih informacija u vezi sa bezbednošću koje lice koje prijavljuje događaj smatra stvarnom ili potencijalnom opasnošću po bezbednost u vazduhoplovstvu.
Sistem, takođe, uključuje, ali se ne ograničava, na prikupljanje informacija koje organizacija, koju je Agencija sertifikovala ili odobrila, prenese u skladu sa stavom 5. ovog člana.
4. Sistem dobrovoljnog prijavljivanja koristi se za olakšavanje prikupljanja podataka o događajima i informacija u vezi sa bezbednošću koje:
a) ne podležu obaveznom prijavljivanju u skladu sa članom 4. stav 1;
b) podnose lica koja nisu navedena u članu 4. stav 6.
5. Svaka organizacija osnovana u državi članici koju je Agencija sertifikovala ili odobrila pravovremeno izveštava Agenciju o podacima o događajima i o informacijama u vezi sa bezbednošću koje su prikupljene u skladu sa stavom 1. ovog člana i koje mogu uključivati stvarni ili potencijalni rizik po bezbednost u vazduhoplovstvu.
6. Svaka organizacija osnovana u državi članici koju Agencija nije sertifikovala ili odobrila pravovremeno izveštava nadležni organ te države članice, imenovan u skladu sa članom 6. stav 3, o podacima o događajima i o drugim informacijama u vezi sa bezbednošću koje su prikupljene u skladu sa stavom 1. ovog člana i koje mogu uključivati stvarni ili potencijalni rizik po bezbednost vazdušnog saobraćaja. Države članice mogu da zahtevaju od svih organizacija osnovanih na njihovoj teritoriji da dostavljaju podatke o svim događajima, prikupljene u skladu sa stavom 1. ovog člana.
7. Države članice, Agencija i organizacije mogu da uspostave druge sisteme za prikupljanje i obradu informacija u vezi sa bezbednošću kako bi prikupile podatke o događajima koji možda nisu obuhvaćeni sistemima prijavljivanja iz člana 4, kao i st. 1, 2. i 3. ovog člana. Ti sistemi mogu obuhvatiti izveštavanje i drugih subjekata, pored onih iz člana 6. stav 3. i mogu da uključe aktivno učešće:
a) vazduhoplovne industrije;
b) strukovnih organizacija vazduhoplovnog osoblja.
8. Informacije dobijene putem dobrovoljnog i obaveznog prijavljivanja mogu biti objedinjene u jedan sistem.
Član 6
Prikupljanje i pohranjivanje informacija
1. Svaka organizacija osnovana u državi članici imenuje jedno ili više lica da nezavisno rukuje prikupljanjem, procenom, obradom, analizom i pohranjivanjem podataka o događajima koji se prijavljuju u skladu sa čl. 4. i 5.
Postupanje sa prijavama se vrši imajući u vidu sprečavanje korišćenja informacija u svrhe koje nisu bezbednost, pravilnu zaštitu poverljivosti identiteta lica koje prijavljuje događaj i lica navedenih u prijavama događaja, kao i unapređenje "kulture pravičnosti".
2. U dogovoru sa nadležnim organom, male organizacije mogu da uspostave pojednostavljeni mehanizam za prikupljanje, procenu, analizu i pohranjivanje podataka o događajima. One mogu da podele ova zaduženja sa organizacijama iste vrste, poštujući pravila o poverljivosti i zaštiti u skladu sa ovom uredbom.
3. Svaka država članica imenuje jedan ili više nadležnih organa za uspostavljanje mehanizma za nezavisno prikupljanje, procenu, obradu, analizu i pohranjivanje podataka o događajima o kojima se izveštava u skladu sa čl. 4. i 5.
Postupanje sa prijavama se vrši imajući u vidu sprečavanje korišćenja informacija u svrhe koje nisu bezbednost, pravilnu zaštitu poverljivosti identiteta lica koje prijavljuje događaj i lica navedenih u prijavama događaja, kao i unapređenje "kulture pravičnosti".
Sledeći organi mogu da budu imenovani u skladu sa stavom 1. ovog člana, zajednički ili posebno:
a) nacionalni organ civilnog vazduhoplovstva; i/ili
b) organ nadležan za bezbednosne istrage; i/ili
c) drugo nezavisno telo ili subjekt osnovan u Uniji kojem je povereno obavljanje ovih poslova.
Ako država članica imenuje više od jednog tela ili subjekta, ona imenuje jedno od njih za kontakt tačku za prenos informacija iz člana 8. stav 2.
4. Agencija imenuje jedno ili više lica za uspostavljanje mehanizma za nezavisno prikupljanje, procenu, obradu, analizu i pohranjivanje podataka o događajima koji se prijavljuju u skladu sa čl. 4. i 5.
Postupanje sa prijavama se vrši imajući u vidu sprečavanje korišćenja informacija u svrhe koje nisu bezbednost, pravilnu zaštitu poverljivosti identiteta lica koje prijavljuje događaj i lica navedenih u prijavama događaja, kao i unapređenje "kulture pravičnosti".
5. Organizacije pohranjuju u jednu ili više baza podataka prijave o događajima sastavljene na osnovu podataka o događajima prikupljenih u skladu sa čl. 4. i 5.
6. Nadležni organi navedeni u stavu 3. ovog člana pohranjuju u jednu ili više nacionalnih baza podataka prijave o događajima sastavljene na osnovu podataka o događajima prikupljenih u skladu sa čl. 4. i 5.
7. Relevantne informacije o udesima i ozbiljnim nezgodama koje prikupi ili izda organ nadležan za bezbednosne istrage se, takođe, pohranjuju u nacionalnu bazu podataka.
8. Agencija pohranjuje u bazu podataka prijave o događajima sastavljene na osnovu podataka o događajima prikupljenih u skladu sa čl. 4. i 5.
9. Organi nadležni za bezbednosne istrage imaju nesmetan pristup svojoj nacionalnoj bazi podataka navedenoj u stavu 6. ovog člana radi obavljanja svojih dužnosti u skladu sa članom 5. stav 4. Uredbe (EU) br. 996/2010.
10. Organi država članica nadležni za civilno vazduhoplovstvo imaju nesmetan pristup svojoj nacionalnoj bazi podataka iz stava 6. ovog člana radi obavljanja svojih dužnosti u vezi sa bezbednošću.
Član 7
Kvalitet i sadržaj prijava događaja
1. Prijave događaja iz člana 6. sadrže, kao minimum, podatke navedene u Aneksu I.
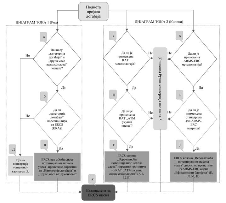
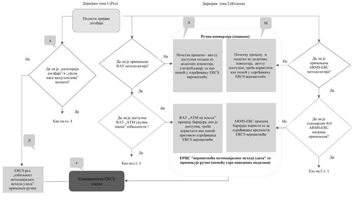
2. Prijave događaja iz člana 6. st. 5, 6. i 8. sadrže klasifikaciju bezbednosnih rizika za te događaje. Nadležni organ države članice ili Agencija tu klasifikaciju razmatra i, ako je potrebno, menja i odobrava u skladu sa zajedničkom Evropskom šemom klasifikacije rizika iz stava 5. ovog člana.
3. Organizacije, države članice i Agencija uspostavljaju postupke provere kvaliteta podataka kako bi se poboljšala konzistentnost podataka, naročito između prvobitno prikupljenih informacija i prijava događaja pohranjenih u bazi podataka.
4. Baze podataka iz člana 6. st. 5, 6. i 8. koriste formate podataka koji su:
a) standardizovani da olakšaju razmenu informacija; i
b) kompatibilni sa softverom ECCAIRS-a i sa ADREP taksonomijom.
5. Komisija, u bliskoj saradnji sa državama članicama i Agencijom, posredstvom mreže analitičara za bezbednost u vazduhoplovstvu iz člana 14. stav 2, razvija zajedničku Evropsku šemu klasifikacije rizika kako bi omogućila organizacijama, državama članicama i Agenciji da klasifikuju događaje u pogledu bezbednosnih rizika. Pri tome, Komisija uzima u obzir potrebu za usaglašenošću sa postojećim šemama klasifikacije rizika.
Komisija razvija tu šemu do 15. maja 2017. godine.
6. Komisija je ovlašćena da donosi delegirane akte u skladu sa članom 18. kako bi definisala zajedničku Evropsku šemu klasifikacije rizika.
7. Sprovedbenim aktima Komisija usvaja aranžmane za primenu zajedničke Evropske šeme klasifikacije rizika. Sprovedbeni akti donose se u skladu sa postupkom razmatranja iz člana 19. stav 2.
8. Komisija i Agencija podržavaju nadležne organe država članica u integraciji podataka, što obuhvata na primer:
a) unošenje minimuma informacija iz stava 1;
b) klasifikaciju rizika događaja iz stava 2; i
c) utvrđivanje postupaka provere kvaliteta podataka iz stava 3.
Komisija i Agencija pružaju podršku tako što doprinose usklađivanju postupaka unošenja podataka u državama članicama, posebno obezbeđujući osoblju u telima i subjektima navedenim u članu 6. st. 1, 3. i 4:
a) smernice;
b) radionice; i
c) odgovarajuću obuku.
Član 8
Evropska centralna baza podataka
1. Komisija upravlja Evropskom centralnom bazom podataka kako bi se pohranile sve prijave događaja prikupljene u Uniji.
2. U dogovoru sa Komisijom, svaka država članica ažurira Evropsku centralnu bazu podataka prenoseći u nju sve informacije u vezi sa bezbednošću koje su pohranjene u nacionalnim bazama podataka iz člana 6. stav 6.
3. Agencija se sa Komisijom usaglašava oko tehničkih protokola za prenos svih prijava događaja koje Agencija prikupi shodno Uredbi (EZ) br. 216/2008 i njenim sprovedbenim pravilima u Evropsku centralnu bazu podataka, posebno događaja pohranjenih u Internom sistemu izveštavanja o događajima (IORS), kao i informacija prikupljenih u skladu sa članom 4. stav 9. i članom 5. stav 5.
4. Putem sprovedbenih akata Komisija usvaja mere za upravljanje Evropskom centralnom bazom podataka iz st. 1. i 2. ovog člana. Sprovedbeni akti usvajaju se u skladu sa postupkom razmatranja iz člana 19. stav 2.
Član 9
1. Države članice i Agencija učestvuju u razmeni informacija u vezi sa bezbednošću koje su pohranjene u njihovim bazama podataka o događajima, stavljaju ih na raspolaganje nadležnim organima drugih država članica, Agenciji i Komisiji, posredstvom Evropske centralne baze podataka.
Prijave događaja unose se u Evropsku centralnu bazu podataka najkasnije 30 dana od njihovog unošenja u nacionalne baze podataka.
Prijave događaja ažuriraju se dodatnim informacijama u vezi sa bezbednošću kad god je to neophodno.
2. Države članice, takođe, prenose informacije koje se odnose na udese i ozbiljne nezgode u Evropsku centralnu bazu podataka na sledeći način:
a) u toku istrage: preliminarno utvrđene činjenice o udesima i ozbiljnim nezgodama;
b) po završetku istrage:
(i) konačni izveštaj o istrazi; i
(ii) ako postoji, sažetak konačnog izveštaja o istrazi na engleskom jeziku.
3. Država članica ili Agencija prosleđuje sve bitne informacije koje su u vezi sa bezbednošću odgovarajućem nadležnom organu države članice ili Agenciji što je pre moguće ako tokom prikupljanja podataka o događajima ili pohranjivanja prijava događaja ili analize u skladu sa članom 13. stav 6. uoči pitanja u vezi sa bezbednošću za koje smatra:
a) da su od interesa za druge države članice ili za Agenciju; ili
b) da mogu da zahtevaju preduzimanje bezbednosne mere od strane drugih država članica ili Agencije.
Član 10
Širenje informacija pohranjenih u Evropskoj centralnoj bazi podataka
1. Svaki subjekt kojem je povereno regulisanje bezbednosti u civilnom vazduhoplovstvu ili svaki organ nadležan za bezbednosne istrage u okviru Unije ima bezbedan potpuni elektronski pristup informacijama o događajima sadržanim u Evropskoj centralnoj bazi podataka.
Navedene informacije se koriste u skladu sa čl. 15. i 16.
2. Zainteresovane strane navedene u Aneksu II mogu da traže pristup određenim informacijama sadržanim u Evropskoj centralnoj bazi podataka.
Zainteresovane strane osnovane u Uniji upućuju zahteve za pristup informacijama kontakt tački države članice u kojoj su osnovane.
Zainteresovane strane osnovane izvan Unije upućuju svoje zahteve Komisiji.
Komisija obaveštava odgovarajući nadležni organ države članice da je zahtev podnet u skladu sa ovim članom.
3. Na osnovu člana 15. stav 2. Uredbe (EU) br. 996/2010, informacije sadržane u Evropskoj centralnoj bazi podataka koje se odnose na bezbednosne istrage koje su u toku i koje se sprovede u skladu sa tom uredbom, ne smeju da se otkriju zainteresovanim stranama na osnovu ovog člana.
4. Iz bezbednosnih razloga, zainteresovanim stranama neće biti odobren direktan pristup Evropskoj centralnoj bazi podataka.
Član 11
1. Zahtevi za dobijanje informacija sadržanih u Evropskoj centralnoj bazi podataka podnose se na obrascima koje odobri kontakt tačka. Obrasci obavezno sadrže elemente utvrđene u Aneksu III.
2. Kontakt tačka koja prima zahtev proverava:
a) da li je zahtev podnela zainteresovana strana;
b) da li je nadležna za postupanje po zahtevu.
Ako kontakt tačka utvrdi da je druga država članica ili Komisija nadležna za postupanje po zahtevu, prosleđuje ga toj državi članici ili Komisiji, u zavisnosti od slučaja.
3. Kontakt tačka koja primi zahtev procenjuje u svakom pojedinačnom slučaju da li je zahtev osnovan i ostvariv.
Kontakt tačka može dati informacije zainteresovanoj strani u pisanom obliku ili bezbednim elektronskim sredstvom komunikacije.
4. Ako je zahtev prihvaćen, kontakt tačka određuje obim i nivo informacija koje će dostaviti. Ne dovodeći u pitanje čl. 15. i 16, informacije se ograničavaju na ono što je navedeno u zahtevu.
Informacije koje se ne odnose na opremu, rad ili područje delovanja zainteresovane strane dostavljaju se samo kao objedinjene ili u anonimizovanom obliku. Informacije koje se ne dostavljaju kao objedinjene mogu se dati zainteresovanoj strani ako ona obezbedi detaljno pisano obrazloženje. Te informacije koriste se u skladu sa čl. 15. i 16.
5. Kontakt tačka obezbeđuje zainteresovanim stranama navedenim u Aneksu II tačka b) samo informacije koje se odnose na opremu, rad ili područje delovanja zainteresovane strane.
6. Kontakt tačka koja primi zahtev zainteresovanih strana navedenih u Aneksu II tačka a) može doneti jedinstvenu odluku da toj zainteresovanoj strani redovno pruža informacije, pod uslovom:
a) da se tražene informacije odnose na opremu, rad ili područje delovanja zainteresovane strane;
b) da se jedinstvenom odlukom ne odobrava pristup celokupnom sadržaju baze podataka;
c) da se jedinstvena odluka odnosi samo na anonimizovane informacije.
7. Zainteresovane strane koriste informacije dobijene u skladu sa ovim članom:
a) samo u svrhu navedenu u obrascu zahteva koja treba da bude u skladu sa ciljem ove uredbe koji je propisan u članu 1; i
b) ne sme da obelodani primljene informacije bez pismene saglasnosti davaoca informacija i preduzima neophodne mere da obezbedi odgovarajuću poverljivost tih informacija.
8. Odluka o širenju informacija u skladu sa ovim članom ograničava se na ono što se izričito zahteva za potrebe njihovog korisnika.
Evidencija zahteva i razmena informacija
1. Kontakt tačka evidentira sve primljene zahteve i preduzete mere u skladu sa tim zahtevima.
Informacije se blagovremeno šalju Komisiji kad se primi zahtev i/ili preduzme mera.
2. Komisija svim kontakt tačkama stavlja na raspolaganje ažurirani spisak zahteva koje su primile i mera koje su preduzele kontakt tačke i Komisija.
Analiza i praćenje događaja na nacionalnom nivou
1. Svaka organizacija osnovana u državi članici razvija postupak za analizu događaja prikupljenih u skladu sa članom 4. stav 2. i članom 5. stav 1. kako bi prepoznala bezbednosne rizike povezane sa identifikovanim događajima ili grupama događaja.
Na osnovu te analize, svaka organizacija određuje odgovarajuće korektivne ili preventivne mere neophodne za poboljšanje bezbednosti u vazduhoplovstvu.
2. Ako organizacija osnovana u državi članici posle analize iz stava 1. odredi odgovarajuće korektivne ili preventivne mere neophodne za rešavanje stvarnih ili mogućih problema u pogledu bezbednosti u vazduhoplovstvu, dužna je:
a) da blagovremeno sprovede tu meru; i
b) da utvrdi postupak za praćenje primene i delotvornosti te mere.
3. Svaka organizacija osnovana u državi članici redovno obezbeđuje svojim zaposlenima i osoblju angažovanom po ugovoru informacije koje se odnose na analizu i praćenje događaja za koje se preduzimaju preventivne i korektivne mere.
4. Ako organizacija osnovana u državi članici, na koju se ne odnosi stav 5, uoči stvarni ili mogući rizik po bezbednost u vazduhoplovstvu na osnovu analize događaja ili grupe događaja prijavljenih u skladu sa članom 4. stav 8. i članom 5. stav 6, ona nadležnom organu te države članice, u roku od 30 dana od dana kada je lice koje prijavljuje događaj obavestilo o događaju, dostavlja:
a) preliminarne rezultate analize izvršene u skladu sa stavom 1, ako ih ima; i
b) mere koje je potrebno preduzeti u skladu sa stavom 2.
Organizacija je dužna da, ako je potrebno, izveštava o konačnim rezultatima analize čim oni budu dostupni i, po pravilu, najkasnije tri meseca od dana obaveštenja o događaju.
Nadležni organ države članice može da zahteva da mu organizacije dostave preliminarne ili konačne rezultate analize svakog događaja o kojem je obavešten, ali za koji nije primio naknadne informacije ili je primio samo preliminarne rezultate.
5. Ako organizacija koja je osnovana u državi članici i koju je Agencija sertifikovala ili odobrila uoči stvarni ili mogući rizik po bezbednost u vazduhoplovstvu na osnovu analize događaja ili grupe događaja prijavljenih u skladu sa članom 4. stav 9. i članom 5. stav 5, ona Agenciji, u roku od 30 dana od dana kada je lice koje prijavljuje događaj obavestilo o događaju, dostavlja:
a) preliminarne rezultate analize izvršene u skladu sa stavom 1. ovog člana, ako ih ima; i
b) mere koje je potrebno preduzeti u skladu sa stavom 2. ovog člana.
Organizacija koju je Agencija sertifikovala ili odobrila dostavlja Agenciji konačne rezultate analize, ako je potrebno, čim oni budu dostupni i, po pravilu, najkasnije tri meseca od dana obaveštenja o događaju.
Agencija može da zahteva od organizacija da joj dostave preliminarne ili konačne rezultate analize svakog događaja o kojem je obaveštena, ali za koji nije primila naknadne informacije ili je primila samo preliminarne rezultate.
6. Svaka država članica i Agencija razvijaju postupak analize informacija koje se odnose na događaje koji im se direktno prijavljuju u skladu sa članom 4. stav 6. i članom 5. st. 2. i 3. kako bi se utvrdili bezbednosni rizici povezani sa tim događajima.
Na osnovu te analize, one određuju odgovarajuće korektivne ili preventivne mere koje su neophodne za poboljšanje bezbednosti u vazduhoplovstvu.
7. Ako posle analize iz stava 6. ovog člana država članica ili Agencija odrede odgovarajuće korektivne ili preventivne mere za rešavanje stvarnih ili mogućih nedostataka u pogledu bezbednosti u vazduhoplovstvu, dužne su:
a) da blagovremeno sprovedu tu meru; i
b) da utvrde postupak za praćenje primene i delotvornosti tih mera.
8. Za svaki događaj ili grupu događaja koji se prate u skladu sa st. 4. i 5. ovog člana, svaka država članica i Agencija imaju uvid u analizu i na odgovarajući način prate radnje koje preduzimaju organizacije za koje je svaka od njih odgovorna.
Ako država članica ili Agencija zaključe da su primena i delotvornost prijavljene mere neodgovarajuće za rešavanje stvarnih ili mogućih nedostataka u pogledu bezbednosti, staraju se o tome da se sprovedu dodatne odgovarajuće mere i da ih odgovarajuća organizacija sprovodi.
9. Ako je moguće, informacije koje se odnose na analizu i praćenje pojedinačnih događaja ili grupa događaja dobijenih u skladu sa ovim članom pohranjuju se u Evropskoj centralnoj bazi podataka, u skladu sa članom 8. st. 2. i 3. blagovremeno i najkasnije dva meseca od njihovog pohranjivanja u nacionalnoj bazi podataka.
10. Države članice koriste informacije dobijene iz analize prijave događaja kako bi odredile mere koje, ako postoje, treba da budu preduzete u okviru Državnog programa za bezbednost.
11. Da bi se informisala javnost o nivou bezbednosti u civilnom vazduhoplovstvu, svaka država članica, najmanje jednom godišnje, objavljuje izveštaj o stanju bezbednosti. Izveštaj o stanju bezbednosti mora da sadrži:
a) objedinjene i anonimizovane informacije o tipu događaja i informacije u vezi sa bezbednošću koje se prijavljuju preko njihovih nacionalnih sistema obaveznog i dobrovoljnog prijavljivanja;
b) utvrđene trendove;
c) preduzete mere.
12. Države članice, takođe, mogu da objave anonimizovane izveštaje o događajima i rezultate analize rizika.
Analiza i praćenje događaja na nivou Unije
1. Komisija, Agencija i nadležni organi država članica kroz saradnju redovno učestvuju u razmeni i analizi informacija sadržanih u Evropskoj centralnoj bazi podataka.
Ne dovodeći u pitanje zahteve koji se odnose na poverljivost utvrđene u ovoj uredbi, za pojedinačni slučaj, po potrebi, mogu se pozvati posmatrači.
2. Komisija, Agencija i nadležni organi država članica sarađuju kroz mrežu analitičara bezbednosti u vazduhoplovstvu.
Mreža analitičara bezbednosti u vazduhoplovstvu doprinosi unapređenju bezbednosti u vazduhoplovstvu u Uniji, naročito vršenjem analize bezbednosti kao podrške Evropskom programu bezbednosti u civilnom vazduhoplovstvu i Evropskom planu bezbednosti u civilnom vazduhoplovstvu.
3. Agencija podržava aktivnosti mreže analitičara bezbednosti u vazduhoplovstvu, na primer, pružajući pomoć u pripremi i organizaciji sastanaka mreže.
4. Agencija uključuje informacije o rezultatima analize informacija navedenih u stavu 1. u godišnji izveštaj o bezbednosti iz člana 15. stav 4. Uredbe (EZ) br. 216/2008.
Poverljivost i pravilna upotreba informacija
1. Države članice i organizacije, u skladu sa njihovim nacionalnim pravom, kao i Agencija, preduzimaju neophodne mere kako bi obezbedile odgovarajuću poverljivost podataka o događajima koje su primile u skladu sa čl. 4, 5. i 10.
Svaka država članica, svaka organizacija osnovana u državi članici ili Agencija obrađuju podatke o ličnosti samo u meri koja je neophodna u svrhu ove uredbe, ne dovodeći u pitanje nacionalne propise kojima se sprovodi Direktiva 95/46/EZ.
2. Ne dovodeći u pitanje odredbe koje se odnose na zaštitu informacija u vezi sa bezbednošću iz čl. 12, 14. i 15. Uredbe (EU) br. 996/2010, informacije iz prijava događaja koriste se samo u svrhu za koju su prikupljene.
Države članice, Agencija i organizacije ne smeju da čine dostupnim niti da koriste informacije o događajima:
a) sa ciljem pripisivanja krivice ili odgovornosti; ili
b) u neku drugu svrhu, izuzev u svrhu održavanja ili unapređenja bezbednosti u vazduhoplovstvu.
3. Komisija, Agencija i nadležni organi država članica, prilikom izvršenja svojih obaveza iz člana 14. u vezi sa podacima sadržanim u Evropskoj centralnoj bazi podataka:
a) obezbeđuju poverljivost informacija; i
b) ograničavaju korišćenje informacija samo na ono što je neophodno za vršenje njihovih obaveza u pogledu bezbednosti, bez pripisivanja krivice ili odgovornosti. U tom smislu, informacije se, pre svega, koriste za upravljanje rizikom i za analizu trendova bezbednosti koji mogu dovesti do preporuka ili mera u pogledu bezbednosti usmerenih na rešavanje stvarnih ili mogućih nedostataka u pogledu bezbednosti.
4. Države članice staraju se o tome da njihovi nadležni organi iz člana 6. stav 3. i njihovi nadležni pravosudni organi međusobno sarađuju na osnovu administrativnih dogovora. Administrativnim dogovorima nastoji se da se obezbedi ravnoteža između potrebe za pravilnim primenom prava i potrebe da informacije u vezi sa bezbednošću budu stalno dostupne.
1. Za potrebe ovog člana, "podaci o ličnosti", prevashodno, obuhvataju imena ili adrese fizičkih lica.
2. Svaka organizacija osnovana u državi članici obezbeđuje da svi podaci o ličnosti budu dostupni osoblju te organizacije koje ne spada u lica određena u skladu sa članom 6. stav 1. samo ako je to neophodno za istragu događaja radi unapređenja bezbednosti u vazduhoplovstvu.
Informacije iz kojih su uklonjeni podaci o ličnosti šire se u okviru organizacije, po potrebi.
3. Svaka država članica obezbeđuje da se podaci o ličnosti ne evidentiraju u nacionalnim bazama podataka iz člana 6. stav 6. Informacije iz kojih su uklonjeni podaci o ličnosti dostupne su svim relevantnim stranama, da bi im se, na primer, omogućilo da ispunjavaju svoje obaveze u vezi sa unapređenjem bezbednosti u vazduhoplovstvu.
4. Agencija obezbeđuje da se podaci o ličnosti nikada ne evidentiraju u bazi podataka Agencije iz člana 6. stav 8. Informacije iz kojih su uklonjeni podaci o ličnosti dostupne su svim relevantnim stranama, da bi im se, na primer, omogućilo da ispunjavaju svoje obaveze u vezi sa unapređenjem bezbednosti u vazduhoplovstvu.
5. Države članice i Agencija ne smeju biti sprečene da preduzimaju mere neophodne za održavanje i unapređenje bezbednosti u vazduhoplovstvu.
6. Ne dovodeći u pitanje važeće nacionalno krivično pravo, države članice neće pokretati postupak za kršenje propisa koje je učinjeno bez umišljaja ili namere, za koje su saznale tako što im je bilo prijavljeno u skladu sa čl. 4. i 5.
Stav 1. ovog člana ne primenjuje se na slučajeve iz stava 10. ovog člana. Države članice mogu da zadrže ili usvoje mere za jačanje zaštite lica koja prijavljuju događaj ili lica navedenih u prijavama događaja. Države članice mogu, naročito, da primenjuju ovo pravilo bez izuzetaka navedenih u stavu 10. ovog člana.
7. Ako se disciplinski ili upravni postupci pokrenu prema nacionalnom pravu, informacije sadržane u prijavama događaja ne smeju da se koriste protiv:
a) lica koja prijavljuju događaj; ili
b) lica navedenih u prijavama događaja.
Stav 1. ovog člana se ne primenjuje na slučajeve iz stava 10. ovog člana.
Države članice mogu da zadrže ili usvoje mere za jačanje zaštite lica koja prijavljuju događaj ili lica navedenih u prijavama događaja. Države članice mogu, naročito, da prošire tu zaštitu na parnične ili krivične postupke.
8. Države članice mogu da usvoje ili zadrže na snazi propise koji obezbeđuju viši nivo zaštite lica koja prijavljuju događaj ili lica navedenih u prijavama događaja od onog koji je utvrđen u ovoj uredbi.
9. Osim kada se primenjuje stav 10. ovog člana, zaposleni i osoblje angažovano po ugovoru koji prijavljuju događaj ili koji su navedeni u prijavama događaja prikupljenim u skladu sa čl. 4. i 5. ne smeju biti ugroženi od strane svojih poslodavaca ili organizacije za koju pružaju usluge na osnovu informacija koje dostavi podnosilac prijave.
10. Zaštita iz st. 6, 7. i 9. ovog člana se ne primenjuje:
a) u slučajevima zlonamernog ponašanja;
b) usled očiglednog, teškog i ozbiljnog zanemarivanja očiglednog rizika ili ozbiljnog nedostatka profesionalne odgovornosti da se o tome pobrine na način koji je neophodan u datim okolnostima, što dovodi do nanošenja očekivane štete licu ili imovini ili što ozbiljno ugrožava nivo bezbednosti u vazduhoplovstvu.
11. Svaka organizacija osnovana u državi članici, u konsultaciji sa predstavnicima svojih zaposlenih, donosi interna pravila koja opisuju kako su načela "kulture pravičnosti", posebno načelo navedeno u stavu 9. ovog člana, garantovana i primenjena u toj organizaciji.
Telo imenovano u skladu sa stavom 12. ovog člana može da traži da pregleda interna pravila organizacije osnovane u njegovoj državi članici pre njihove primene.
12. Svaka država članica imenuje telo odgovorno za primenu st. 6, 9. i 11. ovog člana.
Zaposleni i osoblje angažovano po ugovoru mogu da prijave tom telu navodne povrede pravila utvrđenih u ovom članu. Zaposleni i osoblje angažovano na osnovu ugovora ne smeju biti kažnjeni za prijavljivanje navodnih povreda. Zaposleni i osoblje angažovano na osnovu ugovora mogu da informišu Komisiju o takvim povredama.
Po potrebi, imenovano telo obaveštava odgovarajuće organe svoje države članice o pravnim lekovima ili kaznama u vezi sa primenom člana 21.
13. Počev od 15. maja 2019. godine i svakih narednih pet godina, svaka država članica šalje Komisiji izveštaj o primeni ovog člana, a posebno o aktivnostima organa imenovanog u skladu sa stavom 12. ovog člana. Izveštaj ne sme da sadrži podatke o ličnosti.
Komisija je ovlašćena da donosi delegirane akte u skladu sa članom 18. kako bi:
a) ažurirala spisak obaveznih polja za podatke u prijavama događaja utvrđenim u Aneksu I gde se, s obzirom na iskustvo u primeni ove uredbe, promene pokazuju kao neophodne za poboljšanje bezbednosti u vazduhoplovstvu;
b) ažurirala obrazac zahteva za dobijanje informacija iz Evropske centralne baze podataka koji je predviđen u Aneksu III kako bi se uzelo u obzir stečeno iskustvo i novi razvoj;
c) uskladila svaki aneks sa softverom ECCAIRS-a i ADREP taksonomijom, kao i sa pravnim aktima Unije i međunarodnim sporazumima.
U cilju ažuriranja spiska obaveznih polja, Agencija i mreža analitičara bezbednosti u vazduhoplovstvu iz člana 14. stav 2. dostavljaju Komisiji odgovarajuće mišljenje.
1. Ovlašćenje za donošenje delegiranih akata poverava se Komisiji pod uslovima utvrđenim u ovom članu.
2. Ovlašćenje za donošenje delegiranih akata iz člana 7. stav 6. i člana 17. daje se Komisiji na rok od pet godina od dana stupanja na snagu ove uredbe. Komisija sastavlja izveštaj o delegiranom ovlašćenju najkasnije devet meseci pre isteka roka na koje je dato. Delegirano ovlašćenje prećutno se produžava na isti rok, izuzev ako se Evropski parlament ili Savet usprotive tom produženju najkasnije tri meseca pre isteka roka.
3. Evropski parlament ili Savet u svakom trenutku mogu opozvati delegirano ovlašćenje iz člana 7. stav 6. i člana 17. Odlukom o ukidanju prestaje delegirano ovlašćenje navedeno u toj odluci. Odluka proizvodi dejstvo narednog dana od dana njenog objavljivanja u Službenom listu Evropske unije ili kasnije, kako je navedeno u odluci. Odluka ne utiče na rok važenja bilo kog delegiranog akta koji je na snazi.
4. Čim donese delegirani akt, Komisija o tome istovremeno obaveštava Evropski parlament i Savet.
5. Delegirani akt donet u skladu sa članom 7. stav 6. i članom 17. stupa na snagu ako u roku od dva meseca od obaveštavanja Evropskog parlamenta i Saveta o tom aktu Evropski parlament ili Savet nisu imali primedbe ili ako su pre isteka tog roka i Evropski parlament i Savet obavestili Komisiju da nemaju primedbe. Taj rok se produžava za dva meseca na inicijativu Evropskog parlamenta ili Saveta.
1. Komisiji pomaže Odbor osnovan članom 65. Uredbe (EZ) br. 216/2008. Taj odbor je odbor u smislu Uredbe (EU) br. 182/2011.
2. Ako se upućuje na ovaj stav, primenjuje se član 5. Uredbe (EU) br. 182/2011. Ako odbor ne da mišljenje, Komisija ne donosi nacrt sprovedbenog akta i primenjuje se član 5. stav 4. tačka 3. Uredbe (EU) br. 182/2011.
Pristup dokumentima i zaštita podataka o ličnosti
1. S izuzetkom čl. 10. i 11. kojima se utvrđuju stroža pravila o pristupu podacima i informacijama sadržanim u Evropskoj centralnoj bazi podataka, ova uredba primenjuje se ne dovodeći u pitanje Uredbu (EZ) br. 1049/2001.
2. Ova uredba primenjuje se ne dovodeći u pitanje nacionalne propise kojima se sprovodi Direktiva 95/46/EZ i u skladu sa Uredbom (EZ) br. 45/2001.
Države članice utvrđuju pravila o kaznama za kršenje ove uredbe. Predviđene kazne moraju da budu delotvorne, srazmerne i odvraćajuće. Države članice obaveštavaju Komisiju o tim odredbama i svim naknadnim izmenama koje utiču na njih.
Izmena Uredbe (EU) br. 996/2010
Član 19. Uredbe (EU) br. 996/2010 briše se.
Međutim, taj član se primenjuje do datuma primene ove uredbe u skladu sa članom 24. stav 3.
Direktiva 2003/42/EZ, Uredba (EZ) br. 1321/2007 i Uredba (EZ) br. 1330/2007 stavljaju se van snage. One nastavljaju da se primenjuju do datuma primene ove uredbe u skladu sa članom 24. stav 3.
1. Ova uredba stupa na snagu dvadesetog dana od dana objavljivanja u Službenom listu Evropske unije.
2. Najkasnije do 16. novembra 2020. godine Komisija objavljuje i dostavlja Evropskom parlamentu i Savetu izveštaj o primeni ove uredbe. Ovaj izveštaj, naročito, obuhvata doprinos ove uredbe smanjenju broja udesa vazduhoplova i smrtnih ishoda povezanih sa njima. Ako je potrebno, Komisija na osnovu tog izveštaja predlaže izmene ove uredbe.
3. Ova uredba primenjuje se od 15. novembra 2015. godine i ne pre stupanja na snagu sprovedbenih akata navedenih u članu 4. stav 5. Član 7. stav 2. primenjuje se kada stupe na snagu delegirani i sprovedbeni akti, kojima se određuje i sastavlja zajednička Evropska šema klasifikacije rizika iz člana 7. st. 6. i 7.
Ova uredba je obavezujuća u celini i neposredno se primenjuje u svim državama članicama.
SPISAK ZAHTEVA PRIMENJIVIH NA ŠEME OBAVEZNOG I DOBROVOLJNOG PRIJAVLJIVANJA DOGAĐAJA
Napomena: Polja za podatke moraju da se popune zahtevanim informacijama. Ako nadležni organi država članica ili Agencija ne mogu da unesu te informacije jer ih organizacija ili lice koje izveštava nisu dostavili, u polja za podatke može da se unese "nepoznato". Međutim, u cilju prenošenja odgovarajuće informacije, "nepoznato" treba, u najvećoj mogućoj meri, izbegavati, a prijavu, kada je to moguće, treba naknadno popuniti informacijama.
1. ZAJEDNIČKA OBAVEZNA POLJA ZA PODATKE
Prilikom unosa u svoje baze podataka informacija o svakom događaju koji se obavezno prijavljuje i, u najvećoj mogućoj meri, o svakom događaju koji se dobrovoljno prijavljuje, organizacije, države članice i Agencija se staraju o tome da prijave o događajima evidentiranim u njihovim bazama podataka sadrže najmanje sledeće informacije:
1) naslov
- naslov;
2) informacije koje se unose
- odgovorni subjekt,
- broj datoteke,
- status događaja;
3) kada
- UTC datum;
4) gde
- država/područje događaja,
- lokacija događaja;
5) klasifikacija
- klasa događaja,
- kategorija događaja;
6) opis događaja
- jezik opisa događaja,
- opis događaja;
7) događaji
- vrsta događaja;
8) klasifikacija rizika.
2. POSEBNA OBAVEZNA POLJA ZA PODATKE
2.1. Polja za podatke koji se odnose na vazduhoplov
Prilikom unosa informacija u svoje baze podataka o svakom događaju koji se obavezno prijavljuje i, u najvećoj mogućoj meri, o svakom događaju koji se dobrovoljno prijavljuje, organizacije, države članice i Agencija se staraju o tome da prijave o događajima evidentiranim u njihovim bazama podataka sadrže najmanje sledeće informacije:
1) identifikaciona oznaka vazduhoplova
- država registracije,
- marka/model/serija,
- serijski broj vazduhoplova,
- oznaku registracije vazduhoplova,
- pozivni znak;
2) operacija vazduhoplova
- operater,
- vrsta operacije;
3) opis vazduhoplova
- kategorija vazduhoplova,
- tip pogonske grupe,
- grupa mase;
4) istorija leta
- poslednja tačka polaska,
- planirano odredište,
- faza leta;
5) vremenski uslovi
- relevantni vremenski uslovi.
2.2. Polja za podatke koji se odnose na usluge u vazdušnoj plovidbi
Prilikom unosa u svoje baze podataka informacija o svakom događaju koji se obavezno prijavljuje i, u najvećoj mogućoj meri, o svakom događaju koji se dobrovoljno prijavljuje, organizacije, države članice i Agencija se staraju o tome da prijave događaja evidentiranih u njihovim bazama podataka sadrže najmanje sledeće informacije:
1) povezanost sa ATM-om
- doprinos ATM-a,
- pogođena usluga (uticaj na uslugu ATM);
2) naziv ATS jedinice.
2.2.1. Narušavanje normi razdvajanja/gubitak razdvajanja i povreda vazdušnog prostora - odgovarajuće polje
Prilikom unosa u svoje baze podataka informacija o svakom događaju koji se obavezno prijavljuje i, u najvećoj mogućoj meri, o svakom događaju koji se dobrovoljno prijavljuje, organizacije, države članice i Agencija se staraju o tome da prijave događaja evidentiranih u njihovim bazama podataka sadrže najmanje sledeće informacije:
1) vazdušni prostor
- vrsta vazdušnog prostora,
- klasa vazdušnog prostora,
- naziv FIR/UIR.
2.3. Polja za podatke koji se odnose na aerodrom
Prilikom unosa u svoje baze podataka informacija o svakom događaju koji se obavezno prijavljuje i, u najvećoj mogućoj meri, o svakom događaju koji se dobrovoljno prijavljuje, organizacije, države članice i Agencija se staraju o tome da prijave događaja evidentiranih u njihovim bazama podataka sadrže najmanje sledeće informacije:
1) indikator lokacije (indikator ICAO aerodroma);
2) lokacija aerodroma.
2.4. Polja za podatke koji se odnose na oštećenje vazduhoplova ili povrede lica
Prilikom unosa informacija u svoje baze podataka o svakom događaju koji se obavezno prijavljuje i, u najvećoj mogućoj meri, o svakom događaju koji se dobrovoljno prijavljuje, organizacije, države članice i Agencija se staraju o tome da prijave događaja evidentiranih u njihovim bazama podataka sadrže najmanje sledeće informacije:
1) ozbiljnost
- oštećenje najvišeg stepena,
- stepen povrede;
2) povrede lica
- broj povreda na tlu (sa smrtnim ishodom, ozbiljne, lakše),
- broj povreda u vazduhoplovu (sa smrtnim ishodom, ozbiljne, lakše).
ZAINTERESOVANE STRANE
a) Spisak zainteresovanih strana kojima mogu da se proslede informacije posle odluka o svakom pojedinačnom slučaju, shodno članu 11. stav 4. ili na osnovu jedinstvene odluke, shodno članu 11. stav 6:
1. Proizvođači: projektanti i proizvođači vazduhoplova, motora, elisa, delova i uređaja vazduhoplova i njihova udruženja; projektanti i proizvođači sistema za upravljanje vazdušnim saobraćajem (ATM) i njegovih sastavnih delova; projektanti i proizvođači sistema za pružanje usluga u vazdušnoj plovidbi (ANS) i njihovih sastavnih delova; projektanti i proizvođači sistema i opreme koji se koriste u kontrolisanoj zoni aerodroma;
2. Održavanje: organizacije uključene u održavanje i remont vazduhoplova, motora, elisa, delova i uređaja vazduhoplova; u ugradnju, izmenu, održavanje, popravku, remont, proveru iz vazduha ili proveru ispravnosti opreme i uređaja za vazdušnu plovidbu; ili uključene u održavanje ili remont sistema u kontrolisanoj zoni aerodroma, njihovih delova i opreme;
3. Operateri: vazduhoplovne kompanije i operateri i udruženja vazduhoplovnih kompanija i operateri; operateri aerodroma i udruženja operatera aerodroma;
4. Pružaoci usluga u vazdušnoj plovidbi i ATM specifičnih funkcija;
5. Pružaoci aerodromskih usluga: organizacije koje se bave zemaljskim opsluživanjem vazduhoplova, uključujući snabdevanje vazduhoplova gorivom, pripremu liste opterećenja, utovar, odleđivanje ili vuču na aerodromu, kao i spasavanjem i gašenjem požara ili pružanjem drugih usluga u slučaju opasnosti;
6. Organizacije za obuku u vazduhoplovstvu;
7. Organizacije iz trećih država: nacionalne vazduhoplovne vlasti i nadležni organi za ispitivanje udesa iz trećih zemalja;
8. Međunarodne vazduhoplovne organizacije;
9. Istraživanje: javne ili privatne laboratorije, centri ili subjekti za istraživanje; univerziteti koji su uključeni u istraživanja ili studije o bezbednosti u vazduhoplovstvu.
b) Spisak zainteresovanih strana kojima mogu da se proslede informacije posle odluka o svakom pojedinačnom slučaju shodno članu 11. st. 4 i 5:
1. Piloti (lično);
2. Kontrolori letenja (lično) i drugo osoblje ATM/ANS koje obavlja poslove povezane sa bezbednošću;
3. Inženjeri/tehničari/osoblje koje se bavi elektronikom u oblasti bezbednosti vazdušnog saobraćaja/rukovodioci u oblasti vazduhoplovstva ili koji upravljaju aerodromom (lično);
4. Predstavnici strukovnih udruženja osoblja koje obavlja poslove povezane s bezbednošću.
ZAHTEV ZA PRIBAVLJANJE PODATKA IZ EVROPSKE CENTRALNE BAZE PODATAKA
1. Ime:
Funkcija/položaj:
Kompanija:
Adresa:
Tel:
E-pošta:
Datum:
Priroda posla:
Kategorija zainteresovane strane (vidi Aneks II Uredbe Komisije (EU) br. 376/2014 Evropskog parlamenta i Saveta od 3. aprila 2014. godine o prijavljivanju, analizi i praćenju događaja u civilnom vazduhoplovstvu:
2. Podaci koji se zahtevaju (molimo da budete što određeniji; navedite određeni datum/period koji vas zanima):
|
3. Osnov zahteva:
|
4. Navedite svrhu za koju podaci treba da se koriste:
|
5. Datum do koga se zahtevaju informacije:
6. Popunjeni obrazac treba da se pošalje elektronskom poštom na sledeću adresu: (kontakt tačka)
7. Pristup podacima
Kontakt tačka nije dužna da omogući pristup zahtevanim informacijama. Ona može to da učini samo ako je sasvim sigurna da je zahtev u skladu sa Uredbom (EU) br. 376/2014. Podnosilac zahteva obavezuje sebe i svoju organizaciju da korišćenje podataka ograniči samo za svrhu koju je naveo u tački 4. Podaci koji se pribave na osnovu ovog zahteva dostupni su samo u svrhu bezbednosti letenja, kao što je predviđeno Uredbom (EU) br. 376/2014, a ne i u druge svrhe, kao što su pripisivanje krivice ili odgovornosti ili u komercijalne svrhe.
Podnosilac zahteva ne sme nikom da otkrije primljene podatke bez pismene saglasnosti kontakt tačke.
Zbog nepoštovanja navedenih zahteva može da se zabrani dalji pristup podacima iz Evropske centralne baze podataka i da se uvedu kazne kad je to moguće.
8. Datum, mesto i potpis:
SPROVEDBENA UREDBA KOMISIJE (EU) BR. 2015/1018 OD 29. JUNA 2015. GODINE O UTVRĐIVANJU LISTE KOJOM SE KLASIFIKUJU DOGAĐAJI U CIVILNOM VAZDUHOPLOVSTVU KOJI SE OBAVEZNO PRIJAVLJUJU U SKLADU SA UREDBOM 376/2014 EVROPSKOG PARLAMENTA I SAVETA
Član 1
Detaljna klasifikacija događaja na koju se mora uputiti prilikom njihovog prijavljivanja posredstvom sistema obaveznog prijavljivanja na osnovu člana 4. stav 1. Uredbe 376/2014 data je u Aneksima I-V ove uredbe.
Član 2
Ova uredba stupa na snagu dvadesetog dana od dana njenog objavljivanja u Službenom listu Evropske unije.
Primenjuje se od 15. novembra 2015. godine.
Ova uredba je obavezujuća u celosti i neposredno se primenjuje u svim državama članicama.
DOGAĐAJI U VEZI SA KORIŠĆENJEM VAZDUHOPLOVA
Napomena: Ovaj aneks je struktuiran na takav način da su značajni događaji povezani sa vrstama aktivnosti tokom kojih se oni uobičajeno pojavljuju, na osnovu iskustva, kako bi se olakšalo prijavljivanje takvih događaja. Međutim, lista događaja iz ovog aneksa ne znači da se ne smeju prijavljivati događaji koji nisu obuhvaćeni listom.
1. VAZDUŠNI SAOBRAĆAJ
1.1 Priprema leta
(1) Korišćenje netačnih podataka ili pogrešan unos u opremu koja se koristi za navigaciju ili izračunavanje performansi, koje može da ugrozi vazduhoplov, lica u njemu ili bilo koja druga lica;
(2) prevoz ili pokušaj prevoza opasne robe suprotno važećim propisima, uključujući nepravilno obeležavanje, pakovanje i rukovanje opasnom robom.
1.2. Priprema vazduhoplova
(1) Neodgovarajuća vrsta goriva ili kontaminirano gorivo;
(2) nesprovođenje, nepravilno ili neodgovarajuće sprovođenje postupka odleđivanja/zaštite od zaleđivanja.
1.3. Poletanje i sletanje
(1) Izletanje vazduhoplova sa rulne ili poletno-sletne staze;
(2) stvarni ili mogući neovlašćeni izlazak vazduhoplova na rulnu ili poletno-sletnu stazu;
(3) neovlašćeno prisustvo vazduhoplova, vozila ili lica u zoni završnog prilaza i poletanja (FATO - Final Approach and Take-off Area);
(4) svako prekinuto poletanje;
(5) nemogućnost da se postignu zahtevane ili očekivane performanse tokom poletanja, neuspelog prilaza ili sletanja;
(6) poletanje ili pokušaj poletanja, prilaz ili sletanje u nepravilnoj konfiguraciji;
(7) udar repom, krakom elise (lopatica kod mlaznog)/terminezon ili gondolom motora tokom poletanja ili sletanja;
(8) prilaz koji nije u skladu sa kriterijumima operatera za stabilan prilaz;
(9) nastavak instrumentalnog prilaza ispod objavljenih minimuma sa neadekvatnim vizuelnim referencama;
(10) preventivno ili prinudno sletanje;
(11) kratko i dugačko sletanje;
(12) tvrdo sletanje.
1.4 Sve faze leta
(1) Gubitak kontrole;
(2) nepravilan položaj vazduhoplova;
(3) odstupanje od zadatog nivoa leta;
(4) aktiviranje bilo kog sistema zaštite koji se odnosi na performanse vazduhoplova;
(5) nenamerno odstupanje od nameravane ili zadate putanje koje je manje od dvostruko zahtevane navigacione performanse ili 10 nautičkih milja;
(6) prekoračenje definisanih ograničenja vazduhoplova;
(7) operacije sa netačno podešenim visinomerom;
(8) mlazni udar (Jet blast) ili potiskivanje vazduha okretanjem rotora i potiskivanje vazduha okretanjem elise, događaji koji su ugrozili ili koji su mogli da ugroze vazduhoplov, lica u njemu ili bilo koje drugo lice;
(9) pogrešno tumačenje podataka dobijenih od sistema za automatizovano i optimalno upravljanje vazduhoplovom koje je ugrozilo ili je moglo da ugrozi vazduhoplov, lica u njemu ili bilo koje drugo lice.
1.5 Druge vrste događaja
(1) Nenamerno oslobađanje tereta ili druge opreme koja se nosi spolja;
(2) gubitak svesnosti o situaciji (uključujući okruženje, mod ili svesnost o sistemu, prostorna i vremenska dezorijentacija);
(3) svaki događaj u kome ljudske mogućnosti direktno utiču ili mogu da utiču na udes ili ozbiljnu nezgodu.
2. TEHNIČKI DOGAĐAJI
2.1 Struktura i sistemi
(1) Gubitak bilo kog dela strukture vazduhoplova u letu;
(2) otkaz sistema;
(3) gubitak redundantnosti sistema;
(4) curenje bilo kog fluida koje je prouzrokovalo opasnost od požara ili mogućnost kontaminacije strukture vazduhoplova, sistema ili opreme, koji su doveli ili su mogli dovesti do ugrožavanja vazduhoplova, lica u njemu ili bilo kog drugog lica;
(5) neispravnosti ili kvarovi sistema za gorivo koji su uticali na snabdevanje gorivom i/ili na njegovu distribuciju;
(6) neispravnost ili kvar bilo kog sistema za indikaciju koji dovode do prikaza netačnih podataka posadi;
(7) nepravilno funkcionisanje komandi leta, kao što su asimetrično kretanje komandi ili zaglavljene komande leta (na primer: za uzgon (zakrilca/pretkrilca), za otpor (vazdušne kočnice), za kontrolu položaja vazduhoplova (krilca, kormilo visine, kormilo pravca));
2.2 Pogonski sistemi (uključujući motore, elise, i rotorske sisteme) i pomoćne pogonske jedinice
(Auxiliary Power Units - APU)
(1) Kvar ili značajna neispravnost u radu bilo kog dela ili kontrolnog sistema elise, rotora ili pogonskog sistema;
(2) oštećenje ili kvar glavnog/repnog rotora ili transmisije i/ili odgovarajućih sistema;
(3) nekomandovano gašenje bilo kog motora ili APU, ili komandovano gašenje motora u letu (na primer: ETOPS, MEL);
(4) prekoračenje operativnih ograničenja motora, uključujući preveliki broj obrtaja ili nemogućnost kontrolisanja brzine rotacije komponenti sa velikom brzinom rotacije (na primer: APU, vazdušni starter, sistem za hlađenje (Air Cycle Machine), motor vazdušne turbine, elise ili rotori);
(5) kvar ili neispravno funkcionisanje bilo kog dela motora, pogonske grupe, APU ili transmisije što za posledicu ima jednu ili više sledećih stvari:
a) sistem obrnutog potiska ne radi kako mu je komandovano;
b) nije moguće kontrolisati snagu, potisak ili broj obrtaja;
c) razletanje delova motora pri kome se delovi/krhotine ne zadržavaju u kućištu motora.
3. INTERAKCIJA SA PRUŽANJEM USLUGA U VAZDUŠNOJ PLOVIDBI I UPRAVLJANJEM VAZDUŠNIM SAOBRAĆAJEM
(1) Odobrenje kontrole letenja (Air Traffic Control Clearance) kojim se ugrožava bezbednost;
(2) dugotrajni gubitak komunikacije sa jedinicom pružaoca usluga u vazdušnom saobraćaju (Air Traffic Service Unit) ili jedinicom upravljanja vazdušnim saobraćajem (Air Traffic Management Unit);
(3) konfliktne instrukcije različitih jedinica kontrole letenja koje mogu da dovedu do smanjenja normi razdvajanja;
(4) pogrešna interpretacija radio-komunikacije koja je ugrozila ili je mogla da ugrozi vazduhoplov, lica u njemu ili bilo koje drugo lice;
(5) namerno odstupanje od instrukcije kontrole letenja koje je ugrozilo ili je moglo da ugrozi vazduhoplov, lica u njemu ili bilo koje drugo lice.
4. SITUACIJE U SLUČAJU OPASNOSTI I KRITIČNE SITUACIJE
(1) Svaki događaj koji vodi ka objavljivanju vanredne situacije ("Mayday" ili "PAN" objava);
(2) svaka paljevina, topljenje, dim, isparenja, varničenje, pregrevanje, vatra ili eksplozija;
(3) kontaminirani vazduh u pilotskoj ili putničkoj kabini koji ugrožava ili bi mogao da ugrozi vazduhoplov, lica u njemu ili bilo koje drugo lice;
(4) nemogućnost da letačka ili kabinska posada sprovede postupke u slučaju opasnosti kojima se opasnost otklanja;
(5) korišćenje opreme za postupanje u vanrednim situacijama ili sprovođenje neuobičajenih procedura koje utiču na performanse tokom leta ili sletanja;
(6) otkaz bilo kog sistema ili opreme za slučaj opasnosti ili spasavanja, koji ugrožava ili može da ugrozi vazduhoplov, lica u njemu ili bilo koje drugo lice;
(7) gubitak kontrole pritiska u kabini;
(8) kritično niska količina goriva ili količina rezervnog goriva ispod propisanog minimuma na destinaciji;
(9) svako korišćenje kiseonika namenjenog posadi od strane posade;
(10) onesposobljenost bilo kog člana letačke ili kabinske posade koja je prouzrokovala da je broj ovlašćenih članova posade ispod propisanog minimuma;
(11) umor posade koji utiče ili može da utiče na sposobnost posade da bezbedno obavlja letačke dužnosti.
5. SPOLJNO OKRUŽENJE I METEOROLOGIJA
(1) Sudar ili neposredna opasnost od sudara na zemlji ili u vazduhu, sa drugim vazduhoplovom, terenom ili preprekom (prepreka obuhvata i vozilo);
(2) sistem za izbegavanje sudara u vazduhu (ACAS RA - Airborne Collision Avoidance System, Resolution Advisory);
(3) aktiviranje autentičnog sistema za upozoravanje na opasno približavanje zemlji kao što je GPWS (Ground Proximity Warning System)/TAWS (Terrain Awareness and Warning System);
(4) udar životinja u vazduhoplov, uključujući i udar ptice;
(5) oštećenje nastalo usisavanjem stranog predmeta (FOD - Foreign Object Debris);
(6) neočekivano loši uslovi na poletno-sletnoj stazi;
(7) pojava turbulencija u tragu drugog vazduhoplova;
(8) ometanje vazduhoplova upotrebom vatrenog oružja, vatrometa, puštanjem probnih balona, osvetljivanjem laserima, laserima jakog svetla, letovima bespilotnih vazduhoplova, letovima vazduhoplovnih modela i sličnim sredstvima;
(9) udar groma koji je doveo da oštećenja vazduhoplova ili gubitka, odnosno neispravnosti osnovne funkcije vazduhoplova;
(10) udar grada koji je doveo da oštećenja vazduhoplova ili gubitka, odnosno neispravnosti osnovne funkcije vazduhoplova;
(11) let vazduhoplova u uslovima jake turbulencije usled koje je povređeno neko lice u vazduhoplovu ili je nastala potreba za proverom konstrukcije vazduhoplova posle leta;
(12) nailazak na smicanje vazdušnih struja;
(13) formiranje leda koje dovodi do teškoća u upravljanju vazduhoplovom, oštećenja vazduhoplova ili gubitka, odnosno neispravnosti osnovne funkcije vazduhoplova;
(14) pojava vulkanskog pepela.
6. OBEZBEĐIVANJE
(1) Pretnja bombom ili otmica;
(2) teškoće u kontrolisanju putnika koji su pod dejstvom alkohola i psihoaktivnih supstanci, nasilnih putnika ili putnika neprihvatljivog ponašanja;
(3) otkrivanje slepog putnika.
DOGAĐAJI KOJI SE ODNOSE NA TEHNIČKE USLOVE, ODRŽAVANJE I POPRAVKU VAZDUHOPLOVA
1. PROIZVODNJA
Proizvodi, delovi ili uređaji koji su iz proizvodne organizacije izašli sa odstupanjima od projektnih zahteva, čija je priroda takva da mogu dovesti do potencijalno nebezbednih stanja utvrđenih od strane nosioca sertifikata o tipu ili nosioca odobrenja projekta.
2. PROJEKTOVANJE
Svaki otkaz, neispravnost, kvar ili drugi događaj koji se odnose na proizvod, deo ili uređaj, koji su doveli ili su mogli dovesti do nebezbednog stanja.
Napomena: Ova lista se primenjuje na događaje u vezi sa proizvodima, delovima ili uređajima za koje se izdaju potvrda o tipu, dodatna potvrda o tipu, evropska potvrda o tehničkom standardu (ETSO - European Technical Standard Order), odobrenje projekta veće popravke ili na bilo koji drugi slučaj kod koga se izdaje odobrenje u skladu sa propisom kojim se uređuje sertifikacija vazduhoplova, delova i uređaja u pogledu plovidbenosti i zaštite životne sredine, kao i sertifikacija organizacija za projektovanje i proizvodnju.
3. ODRŽAVANJE I OBEZBEĐIVANJE KONTINUIRANE PLOVIDBENOSTI
(1) Ozbiljno oštećenje strukture (npr. prskotine, trajna deformacija, delaminacija, odvajanje, nagorelost, značajna istrošenost ili korozija) koje je uočeno tokom održavanja vazduhoplova ili komponente;
(2) ozbiljno curenje fluida ili zagađenje fluida (npr. hidro ulja, goriva, ulja, gasa ili drugih fluida);
(3) otkaz ili neispravnost bilo kog dela motora ili pogonske grupe i/ili transmisije koje dovodi do:
a) razletanja delova motora pri kome se delovi/krhotine ne zadržavaju u kućištu motora;
b) otkaza strukture nosača motora.
(4) Oštećenje, otkaz ili kvar elise, koji mogu da dovedu do odvajanja elise u letu ili do odvajanja bilo kog većeg dela elise i/ili do neispravnog funkcionisanja sistema za upravljanje elisom;
(5) oštećenje, otkaz ili kvar transmisije glavnog rotora/veze, koji mogu da dovedu do odvajanja rotorskog sklopa i/ili do neispravnog funkcionisanja sistema za upravljanje rotorom;
(6) značajna neispravnost sistema ili opreme koji su kritični po bezbednost, uključujući i sistem ili opremu za vanredne situacije, za vreme ispitivanja prilikom radova održavanja ili nemogućnost da se oni aktiviraju posle održavanja;
(7) neispravno sklopljene ili ugrađene komponente vazduhoplova, što je uočeno prilikom inspekcije ili procedure ispitivanja koje nisu obavljane radi provere te specifične komponente;
(8) pogrešna procena nekog ozbiljnog kvara ili ozbiljno nepoštovanje MEL procedure i procedure za korišćenje Tehničke knjige vazduhoplova;
(9) ozbiljno oštećenje sistema žičnih veza na vazduhoplovu (EWIS - Electrical Wiring Interconnection System);
(10) svaki kvar kritičnih komponenti sa ograničenim vekom upotrebe, koji za posledicu ima trajno povlačenje komponente iz upotrebe pre isticanja veka upotrebe;
(11) upotreba proizvoda, komponenti ili materijala nepoznatog ili sumnjivog porekla, ili upotreba neispravnih kritičnih komponenti;
(12) obmanjujući, netačni ili nedovoljno primenljivi podaci ili procedure za održavanje koji mogu da dovedu do značajnih grešaka u održavanju, uključujući tu i pitanje razumevanja jezika;
(13) netačna kontrola ili primena podataka o ograničenjima vazduhoplova ili podataka o planiranom održavanju;
(14) vraćanje vazduhoplova u saobraćaj posle radova održavanja u slučaju da postoji bilo koja neusaglašenost koja može da ugrozi bezbednost letenja;
(15) ozbiljno oštećenje vazduhoplova nastalo prilikom obavljanja radova održavanja usled nepravilnog održavanja ili usled upotrebe neodgovarajuće ili neispravne zemaljske opreme zbog koje se zahtevaju dodatni radovi održavanja;
(16) uočeno nagorevanje, topljenje, dim, varničenje, pregrevanje ili pojava vatre;
(17) svaki događaj kod koga je ljudski faktor, uključujući i umor osoblja, direktno doprineo ili je mogao da doprinese udesu ili ozbiljnoj nezgodi;
(18) značajna neispravnost, problem s pouzdanošću ili ponovljeni slučajevi nedovoljnog kvaliteta snimanja koji se odnose na sisteme za snimanje tokom leta (kao što su sistem za zapisivanje podataka o letu, sistem za zapisivanje prenosa digitalnih podataka, sistem za snimanje govora u pilotskoj kabini) ili nedostatak informacija koje se zahtevaju da bi se obezbedila ispravnost sistema za zapisivanje u letu.
DOGAĐAJI U VEZI SA USLUGAMA U VAZDUŠNOJ PLOVIDBI I ODGOVARAJUĆOM INFRASTRUKTUROM
Napomena: Ovaj aneks je struktuiran na takav način da su značajni događaji povezani sa kategorijama aktivnosti tokom kojih se oni uobičajeno pojavljuju, na osnovu iskustva, kako bi se olakšalo prijavljivanje takvih događaja. Međutim, lista događaja iz ovog aneksa ne znači da se ne smeju prijavljivati događaji koji nisu obuhvaćeni listom.
1. DOGAĐAJI KOJI SE ODNOSE NA VAZDUHOPLOV
(1) Sudar ili neposredna opasnost od sudara na zemlji ili u vazduhu između vazduhoplova i drugog vazduhoplova, terena ili prepreke (prepreka obuhvata i vozilo), uključujući i gotovo kontrolisani let u teren (CFIT - Controlled flight into terrain);
(2) narušavanje propisanih normi razdvajanja (odnosi se na situaciju u kojoj nisu sprovedeni propisani minimumi razdvajanja između vazduhoplova ili između vazduhoplova i vazdušnog prostora);
(3) neodgovarajuće razdvajanje (u nedostatku propisanih minimuma razdvajanja, situacija u kojoj je uočeno da su vazduhoplovi preblizu jedan drugom da bi piloti mogli da sprovedu bezbedno razdvajanje);
(4) sistem za izbegavanje sudara u vazduhu (ACAS RA);
(5) udar životinja u vazduhoplov, uključujući i udar ptice;
(6) izletanje vazduhoplova sa rulne ili poletno-sletne staze;
(7) stvarni ili mogući neovlašćeni izlazak vazduhoplova na rulnu ili poletno-sletnu stazu;
(8) neovlašćeno prisustvo vazduhoplova, vozila ili lica u zoni završnog prilaza i poletanja (FATO);
(9) odstupanje vazduhoplova od odobrenja kontrole letenja;
(10) odstupanje vazduhoplova od odgovarajućih propisa o upravljanju vazdušnim saobraćajem (ATM - Air Traffic Management):
(a) odstupanje vazduhoplova od primenjivih objavljenih postupaka upravljanja vazdušnim saobraćajem;
(b) povreda vazdušnog prostora, uključujući neovlašćeni ulazak u vazdušni prostor;
(c) odstupanje od nošenja i korišćenja opreme vazduhoplova povezane sa upravljanjem vazdušnim saobraćajem, a koja je obavezna na osnovu primenjivih propisa.
(11) Događaji prouzrokovani zabunom u vezi sa pozivnim znakom vazduhoplova.
2. DEGRADACIJA ILI POTPUNI GUBITAK USLUGA ILI FUNKCIJA
(1) Nemogućnost pružanja usluga upravljanja vazdušnim saobraćajem ili nemogućnost vršenja funkcija upravljanja vazdušnim saobraćajem:
(a) nemogućnost pružanja usluga u vazdušnom saobraćaju ili vršenja funkcija usluga u vazdušnom saobraćaju;
(b) nemogućnost pružanja usluga upravljanja vazdušnim prostorom ili vršenja funkcije upravljanja vazdušnim prostorom;
(c) nemogućnost pružanja usluga upravljanja protokom vazdušnog saobraćaja i kapacitetom ili vršenja funkcije upravljanja protokom vazdušnog saobraćaja i kapacitetom.
(2) Nedostatak informacije ili netačne, oštećene, neadekvatne informacije ili informacije koje dovode u zabludu, od strane bilo koje službe podrške (npr.: usluge u vazdušnom saobraćaju (ATS - Air Traffic Service), automatsko emitovanje terminalnih informacija (ATIS - Automatic Terminal Information Service), vazduhoplovne meteorološke usluge, navigacione baze podataka, mape, karte, usluge vazduhoplovnog informisanja (AIS - Aeronautical information service), priručnici), uključujući i informacije koje se odnose na loše stanje površine poletno-sletne staze;
(3) gubitak usluge komunikacije;
(4) gubitak usluge nadzora;
(5) gubitak usluge ili funkcije obrade i distribucije podataka;
(6) gubitak usluge navigacije;
(7) greška sigurnosnih sistema upravljanja vazdušnim saobraćajem koja je imala ili je mogla imati uticaj na bezbedno pružanje usluga;
(8) značajno preopterećenje sektora/pozicije koje dovodi do potencijalnog narušavanja pružanja usluga u vazdušnom saobraćaju;
(9) netačan prijem ili pogrešno tumačenje značajnih poruka u komunikaciji, uključujući nedostatak razumevanja jezika koji se koristi, kad je to imalo ili je moglo imati direktan uticaj na bezbedno pružanje usluga;
(10) duži gubitak komunikacije sa vazduhoplovom ili sa drugom jedinicom za pružanje usluga u vazdušnom saobraćaju.
3. OSTALI DOGAĐAJI
(1) Objavljivanje vanredne situacije ("MAYDAY" ili "PAN" objava);
(2) značajno ometanje pružanja usluga u vazdušnoj plovidbi (ANS - Air Navigation Services) (npr. emitovanje radio stanica u FM opsegu, ometanje rada sistema za instrumentalno sletanje (ILS - Instrument Landing Sistem), ometanje rada VOR (VOR - VHF Omni Directional Radio Range) uređaja i komunikacija);
(3) ometanje leta vazduhoplova, ometanje rada jedinice za pružanje usluga u vazdušnom saobraćaju ili ometanje radio-komunikacije vatrenim oružjem, pirotehničkim sredstvima (vatromet), vezanim zmajevima, osvetljivanjem laserima, laserima jakog svetla, bespilotnim vazduhoplovima ili na sličan način;
(4) ispuštanje goriva;
(5) pretnja bombom ili otmica;
(6) umor koji utiče ili bi mogao da utiče na mogućnosti za bezbedno obavljanje dužnosti u vazdušnoj plovidbi i vazdušnom saobraćaju;
(7) svaki događaj kada je ljudsko delovanje direktno doprinelo ili je moglo da doprinese udesu ili ozbiljnoj nezgodi.
DOGAĐAJI U VEZI SA AERODROMIMA I ZEMALJSKIM SLUŽBAMA
1. UPRAVLJANJE BEZBEDNOŠĆU NA AERODROMU
Napomena: Ovaj aneks je struktuiran na takav način da su značajni događaji povezani sa kategorijama aktivnosti tokom kojih se oni uobičajeno pojavljuju, na osnovu iskustva, kako bi se olakšalo prijavljivanje takvih događaja. Međutim, lista događaja iz ovog aneksa ne znači da se ne smeju prijavljivati događaji koji nisu obuhvaćeni listom.
1.1. Događaji u vezi sa vazduhoplovima i preprekama
(1) Sudar ili neposredna opasnost od sudara na zemlji ili u vazduhu, vazduhoplova s drugim vazduhoplovom, terenom ili preprekom (prepreka obuhvata i vozilo);
(2) udar životinja u vazduhoplov, uključujući i udar ptice;
(3) izletanje vazduhoplova sa rulne ili poletno-sletne staze;
(4) stvarni ili mogući neovlašćeni izlazak vazduhoplova na rulnu ili poletno-sletnu stazu;
(5) neovlašćeno prisustvo vazduhoplova, vozila ili lica u zoni završnog prilaza i poletanja (FATO) ili izletanje vazduhoplova iz zone završnog prilaza i poletanja (FATO);
(6) odstupanje vazduhoplova ili vozila od dobijenih odobrenja, uputstva ili ograničenja tokom rada na manevarskim površinama aerodroma (na primer: pogrešna poletno-sletna staza, rulna staza ili deo aerodroma čija je upotreba ograničena);
(7) strani predmet (FOD) na manevarskim površinama koji je ugrozio ili je mogao da ugrozi vazduhoplov, lica u njemu ili bilo koje drugo lice;
(8) prepreke na aerodromu ili u blizini aerodroma koje nisu objavljene u Zborniku vazduhoplovnih informacija (AIP - Aeronautical Information Publication) ili u NOTAM (Notice to Airmen) i/ili koje nisu pravilno obeležene ili osvetljene;
(9) ometanje pri izguravanju (push-back), vožnji unazad (power-back) ili rulanju prouzrokovano vozilima, opremom ili licima;
(10) putnici ili neovlašćena lica ostavljena na platformi bez nadzora;
(11) događaji povezani sa udarom mlaza motora ili sa jakim strujanjem prouzrokovanim radom rotora ili elise;
(12) objavljivanje vanredne situacije ("MAYDAY" ili "PAN" objava).
1.2 Pogoršanje ili potpuni gubitak usluga ili funkcija
(1) Gubitak komunikacije ili neuspešna komunikacije između:
(a) aerodroma, vozila ili zemaljskog osoblja i jedinice pružaoca usluga u vazdušnoj plovidbi ili jedinice pružaoca usluga upravljanja platformom;
(b) jedinice pružaoca usluga upravljanja platformom i vazduhoplova, vozila ili jedinice pružaoca usluga u vazdušnoj plovidbi;
(2) značajan otkaz, neispravnost ili kvar opreme ili sistema na aerodromu, zbog čega je došlo do ugrožavanja ili je moglo doći do ugrožavanja vazduhoplova ili lica u vazduhoplovu;
(3) značajni nedostaci u vezi svetala, oznaka ili znakova na aerodromu;
(4) otkaz sistema za upozoravanje u slučaju vanredne situacije na aerodromu;
(5) spasilačko-vatrogasna služba nije dostupna u skladu sa primenjivim zahtevima.
1.3 Ostali događaji
(1) Požar, dim i eksplozije u aerodromskim uređajima i objektima ili njihovoj blizini, kao i opremi, zbog čega je došlo ili je moglo da dođe do ugrožavanja vazduhoplova, lica u vazduhoplovu i drugih lica;
(2) događaji u vezi sa obezbeđivanjem na aerodromu (na primer: nezakonit ulazak, sabotaža, pretnja bombom);
(3) neobaveštavanje o značajnim promenama koje se odnose na uslove rada aerodroma zbog čega je došlo ili je moglo da dođe do ugrožavanja vazduhoplova, lica u vazduhoplovu i drugih lica;
(4) izostanak, nepravilan ili neodgovarajući postupak odleđivanja/zaštite od zaleđivanja vazduhoplova;
(5) curenje velikih količina goriva u toku operacije punjenja vazduhoplova gorivom;
(6) punjenje kontaminiranog goriva ili neodgovarajuće vrste goriva ili drugih osnovnih fluida u vazduhoplov (uključujući kiseonik, azot, ulje i vodu za piće);
(7) pogrešno postupanje pri lošim uslovima na površini poletno-sletne staze;
(8) svaki događaj kada je ljudsko delovanje direktno doprinelo ili je moglo da doprinese nesreći ili ozbiljnoj nezgodi.
2. PRIHVAT I OTPREMA VAZDUHOPLOVA
Napomena: Ovaj odeljak je struktuiran na takav način da su značajni događaji povezani sa kategorijama aktivnosti tokom kojih se oni uobičajeno pojavljuju, na osnovu iskustva, kako bi se olakšalo prijavljivanje takvih događaja. Međutim, lista događaja iz ovog aneksa ne znači da se ne smeju prijavljivati događaji koji nisu obuhvaćeni listom.
2.1. Događaji u vezi sa vazduhoplovom i aerodromom
(1) Sudar ili neposredna opasnost od sudara na zemlji ili u vazduhu, vazduhoplova s drugim vazduhoplovom, terenom ili preprekom (prepreka obuhvata i vozilo);
(2) neovlašćeni izlazak vazduhoplova na poletno-sletnu stazu ili rulnu stazu;
(3) izletanje vazduhoplova sa rulne ili poletno-sletne staze;
(4) značajna kontaminacija strukture, sistema i opreme vazduhoplova koja je prouzrokovana prevozom prtljaga, pošte ili tereta;
(5) ometanje pri izguravanju (push-back), vožnji unazad (power-back) ili rulanju prouzrokovano vozilima, opremom ili licima;
(6) strani predmet (FOD) na manevarskim površinama koji je ugrozio ili je mogao da ugrozi vazduhoplov, lica u njemu ili bilo koje drugo lice;
(7) putnici ili neovlašćena lica ostavljene na platformi bez nadzora;
(8) požar, dim, eksplozije u aerodromskim uređajima i objektima ili njihovoj blizini, kao i opremi, zbog čega je došlo ili je moglo da dođe do ugrožavanja vazduhoplova, lica u njemu ili bilo kog drugog lica;
(9) događaji u vezi sa obezbeđivanjem na aerodromu (na primer: nezakonit ulazak, sabotaža, pretnja bombom).
2.2. Pogoršanje ili potpuni gubitak usluga ili funkcija
(1) Gubitak komunikacije ili neuspešna komunikacija sa vazduhoplovom, vozilom, jedinicom pružaoca usluga u vazdušnoj plovidbi ili jedinicom pružaoca usluga upravljanja platformom;
(2) značajan otkaz, neispravnost ili kvar opreme ili sistema na aerodromu, zbog čega je došlo ili je moglo da dođe do ugrožavanja vazduhoplova ili lica u vazduhoplovu;
(3) značajni nedostaci u vezi svetala, oznaka ili znakova na aerodromu.
2.3. Posebni događaji u vezi sa zemaljskim opsluživanjem
(1) Nepravilan prihvat i otprema ili ukrcavanje putnika, prtljaga, pošte ili tereta, koji bi mogli znatno da utiču na masu i/ili položaj težišta vazduhoplova (uključujući značajne greške u proračunu opterećenja);
(2) oprema za ukrcavanje/iskrcavanje u/iz vazduhoplova je uklonjena što je dovelo do ugrožavanja lica u vazduhoplovu;
(3) neispravno smeštanje ili obezbeđivanje prtljaga, pošte ili tereta koje bi na bilo koji način moglo da ugrozi vazduhoplov, opremu ili lica u vazduhoplovu ili da ometa evakuaciju u slučaju nužde;
(4) prevoz, pokušaj prevoza ili rukovanje opasnom robom koji su uticali ili bi mogli da utiču na bezbednost operacija ili da dovedu do nebezbedne situacije (na primer: udes ili ozbiljna nezgoda povezana s opasnom robom, kako je definisano u Tehničkim instrukcijama za bezbedan prevoz opasne robe vazdušnim putem;
(5) nepoštovanje odredaba u vezi sa uparivanjem prtljaga i putnika;
(6) nepoštovanje zahtevanih postupaka zemaljskog opsluživanja i servisiranja vazduhoplova, posebno u pogledu odleđivanja, snabdevanja gorivom ili postupaka utovara, uključujući nepravilno postavljanje ili uklanjanje opreme;
(7) curenje velikih količina goriva u toku punjenja vazduhoplova gorivom;
(8) punjenje neodgovarajućom količinom goriva koja bi mogla znatno da utiče na dolet, performanse, položaj težišta ili strukturnu čvrstoću vazduhoplova;
(9) punjenje kontaminiranog goriva ili neodgovarajuće vrste goriva ili drugih osnovnih fluida u vazduhoplov (uključujući kiseonik, azot, ulje i vodu za piće);
(10) otkazivanje, neispravan rad ili kvar opreme koja se koristi za zemaljsko opsluživanje što je dovelo ili je moglo da dovede do oštećenja vazduhoplova (na primer: ruda za vuču ili zemaljski izvor napajanja vazduhoplova električnom energijom (GPU - Ground Power Unit);
(11) izostanak, nepravilan ili neodgovarajući postupak odleđivanja/zaštite od zaleđivanja vazduhoplova;
(12) oštećenje vazduhoplova opremom za zemaljsko opsluživanje ili vozilima, uključujući prethodno neprijavljeno oštećenje;
(13) svaki događaj kada je ljudsko delovanje direktno doprinelo ili je moglo da doprinese udesu ili ozbiljnoj nezgodi.
DOGAĐAJI KOJI SE ODNOSE NA VAZDUHOPLOVE KOJI NISU SLOŽENI MOTORNI VAZDUHOPLOVI, UKLJUČUJUĆI JEDRILICE I VAZDUHOPLOVE LAKŠE OD VAZDUHA
Za potrebe ovog aneksa:
(a) vazduhoplovi koji nisu složeni motorni vazduhoplovi su svi vazduhoplovi, izuzev onih koji su definisani u članu 3. tačka (j) Uredbe (EZ) br. 216/2008;
(b) jedrilica je jedrilica iz člana 2. tačka 117) Sprovedbene uredbe Komisije 923/2012;
(c) vazduhoplovi lakši od vazduha su vazduhoplovi iz ML10. Odeljka "Definicije pojmova korišćene u ovom popisu" priloga Direktive 2009/43/EZ Evropskog parlamenta i Saveta.
1. VAZDUHOPLOVI KOJI NISU SLOŽENI MOTORNI VAZDUHOPLOVI, IZUZEV JEDRILICA I VAZDUHOPLOVA LAKŠIH OD VAZDUHA
Napomena: Ovaj odeljak je struktuiran na takav način da su značajni događaji povezani sa kategorijama aktivnosti tokom kojih se oni uobičajeno pojavljuju, na osnovu iskustva, kako bi se olakšalo prijavljivanje takvih događaja. Međutim, lista događaja iz ovog aneksa ne znači da se ne smeju prijavljivati događaji koji nisu obuhvaćeni listom.
1.1 Vazdušni saobraćaj
(1) Nenameran gubitak kontrole;
(2) sletanje van predviđene oblasti za sletanje;
(3) nemogućnost da se postignu zahtevane ili očekivane performanse tokom poletanja, neuspelog prilaza ili sletanja;
(4) neovlašćeni izlazak na poletno-sletnu stazu;
(5) izletanje vazduhoplova sa poletno-sletne staze;
(6) svaki let koji je obavljen vazduhoplovom koji nije plovidben ili za koji nije obavljena priprema za let, čime je došlo ili je moglo da dođe do ugrožavanja vazduhoplova, putnika i posade i trećih lica;
(7) nenameran let u meteorološkim uslovima za instrumentalno letenje (IMC - Instrument meteorological condition) vazduhoplova koji nije sertifikovan za instrumentalno letenje (IFR - Instrument Flight Rules) ili pilota koji ne poseduje ovlašćenje za instrumentalno letenje, čime je ugrožen ili je mogao da bude ugrožen vazduhoplov, lica u njemu ili bilo koje drugo lice;
(8) nenamerno oslobađanje tereta (primenjuje se samo na komercijalno letenje, u skladu sa članom 3) pod i) Uredbe (EZ) br. 216/2008).
1.2 Tehnički događaji
1) Neuobičajeno jake vibracije (npr. krilaca ili nestabilne oscilacije ("flutter") krilaca ili kormila visine ili elise);
2) bilo koja komanda leta ne funkcioniše ispravno ili je nepovezana;
3) kvar ili značajno narušavanje strukture vazduhoplova;
4) gubitak bilo kog dela strukture vazduhoplova ili bilo kog ugrađenog dela tokom leta;
5) kvar motora, rotora, elise, sistema za gorivo ili nekog drugog osnovnog sistema;
6) curenje bilo kog fluida koje je za posledicu imalo opasnost od požara ili moguću opasnu kontaminaciju strukture vazduhoplova, sistema ili opreme ili rizik za putnike.
1.3 Interakcija sa pružanjem usluga u vazdušnoj plovidbi i upravljanjem vazdušnim saobraćajem
(1) Interakcija sa pružanjem usluga u vazdušnoj plovidbi (npr. nepravilno pružena usluga, kontradiktorna komunikacija ili odstupanje od odobrenja), koja je ugrozila ili je mogla da ugrozi vazduhoplov/jedrilicu/vazduhoplov lakši od vazduha, lica u njemu ili bilo koje drugo lice;
(2) povreda vazdušnog prostora.
1.4 Vanredne i druge kritične situacije
(1) Svaki događaj koji vodi proglašenju vanredne situacije;
(2) požar, eksplozija, dim, otrovni gasovi ili otrovna isparenja u vazduhoplovu;
(3) onesposobljenost pilota što dovodi do nemogućnosti da se obavi dužnost.
1.5 Spoljno okruženje i meteorologija
(1) Sudar na zemlji ili u vazduhu sa drugim vazduhoplovom, terenom ili preprekom (prepreka obuhvata i vozilo);
(2) neposredna opasnost od sudara na zemlji ili u vazduhu, sa drugim vazduhoplovom, terenom ili preprekom (prepreka obuhvata i vozilo) koja zahteva manevar izbegavanja u slučaju opasnosti kako bi se sudar izbegao;
(3) udar životinje, uključujući udar ptice, zbog kojeg je nastala šteta na vazduhoplovu ili gubitak ili kvar bilo kog osnovnog sistema;
(4) ometanje vazduhoplova upotrebom vatrenog oružja, vatrometa, puštanjem probnih balona, laserskim osvetljenjem, letovima bespilotnih vazduhoplova, letovima vazduhoplovnih modela i sličnim sredstvima;
(5) udar groma koji je doveo da oštećenja vazduhoplova ili gubitka, odnosno neispravnosti, neke osnovne funkcije vazduhoplova;
(6) let vazduhoplova u uslovima jake turbulencije usled koje je neko lice u vazduhoplovu povređeno ili je nastala potreba za proverom konstrukcije vazduhoplova posle leta;
(7) zaleđivanje, uključujući i zaleđivanje karburatora, koje je ugrozilo ili je moglo da ugrozi vazduhoplov, lica u njemu ili bilo koje drugo lice.
2. JEDRILICE
Ovaj odeljak je struktuiran na takav način da su značajni događaji povezani sa kategorijama aktivnosti tokom kojih se oni uobičajeno pojavljuju, na osnovu iskustva, kako bi se olakšalo prijavljivanje takvih događaja. Međutim, navedena lista događaja ne znači da se ne smeju prijavljivati događaji koji nisu obuhvaćeni listom.
2.1. Vazdušni saobraćaj
(1) Nenameran gubitak kontrole;
(2) svaki događaj kada pilot jedrilice nije mogao da otpusti sajlu vitla ili sajlu za vuču aviona ili je to morao da uradi sprovođenjem procedure u slučaju vanredne situacije;
(3) svako otpuštanje sajle vitla ili sajle za vuču aviona koje je ugrozilo ili je moglo da ugrozi jedrilicu, lica u jedrilici ili bilo koje drugo lice;
(4) u slučaju jedrilice sa motornim pogonom, otkaz motora tokom poletanja;
(5) svaki let koji se obavlja jedrilicom koja nije plovidbena ili za koju je nepotpuna priprema leta ugrozila ili je mogla da ugrozi jedrilicu, lica u jedrilici ili bilo koje drugo lice.
2.2 Tehnički događaji
1) Neuobičajeno jake vibracije (npr. krilaca ili nestabilne oscilacije ("flutter") krilaca ili kormila visine ili elise kod motorne jedrilice);
2) svaka komanda leta koja ne radi ispravno ili je nepovezana;
3) kvar ili značajno narušavanje strukture jedrilice;
4) gubitak bilo kog dela strukture jedrilice ili bilo kog ugrađenog dela tokom leta.
2.3 Interakcija sa pružanjem usluga u vazdušnoj plovidbi i upravljanjem vazdušnim saobraćajem
(1) Interakcija sa pružanjem usluga u vazdušnoj plovidbi (npr. nepravilno pružena usluga, kontradiktorna komunikacija ili odstupanje od odobrenja) koja je ugrozila ili je mogla da ugrozi jedrilicu, lica u jedrilici ili bilo koje drugo lice;
(2) povreda vazdušnog prostora.
2.4 Vanredne i druge kritične situacije
(1) Svaki događaj koji vodi proglašenju vanredne situacije;
(2) svaka situacija u kojoj ne postoji bezbedno mesto za sletanje;
(3) vatra, eksplozija, dim ili otrovni gasovi ili isparenja u jedrilici;
(4) onesposobljenost pilota što dovodi do nemogućnosti da se obavi dužnost.
2.5. Spoljno okruženje i meteorologija
(1) Sudar na zemlji ili u vazduhu, sa vazduhoplovom, terenom ili preprekom (prepreka obuhvata i vozilo);
(2) neposredna opasnost od sudara na zemlji ili u vazduhu sa vazduhoplovom, terenom ili preprekom, koja zahteva manevar izbegavanja kako bi se izbegao sudar;
(3) ometanje jedrilice upotrebom vatrenog oružja, vatrometa, puštanjem probnih balona, laserskim osvetljenjem, letovima bespilotnih vazduhoplova, letovima vazduhoplovnih modela i sličnim sredstvima;
(4) udar groma koji je doveo do oštećenja jedrilice.
3. VAZDUHOPLOVI LAKŠI OD VAZDUHA (BALONI I VAZDUŠNI BRODOVI)
Napomena: Ovaj odeljak je struktuiran na takav način da su značajni događaji povezani sa kategorijama aktivnosti tokom kojih se oni uobičajeno pojavljuju, na osnovu iskustva, kako bi se olakšalo prijavljivanje takvih događaja. Međutim, navedena lista događaja ne znači da se ne smeju prijavljivati događaji koji nisu obuhvaćeni listom.
3.1 Vazdušni saobraćaj
(1) Svaki let koji se sprovodi vazduhoplovom lakšim od vazduha, koji nije plovidben ili za koji nije urađena potpuna priprema, a koji je ugrozio ili je mogao da ugrozi vazduhoplov lakši od vazduha, lica u njemu ili bilo koje drugo lice;
(2) nenamerno trajno gašenje pilotskog svetla.
3.2 Tehnički događaji
(1) Otkaz bilo kog od sledećih delova ili upravljačkih jedinica: potopna cev boce za gas, remenica za upravljanje kupolom, konopac za upravljanje, konopac za vezivanje, zaptivka ventila na gorioniku, zaptivka ventila na boci za gas, alka, oštećenje na crevima za dovod gasa, uzgonski gasni ventil, kupola ili baloneta, ventilator, sigurnosni ventil za pritisak (gasni balon), vitlo (za gasne balone koji su vezani za zemlju);
(2) značajno oticanje ili gubitak uzgonskog gasa (na primer: poroznost, nemogućnost zatvaranja ventila za uzgonski gas).
3.3 Interakcija sa pružanjem usluga u vazdušnoj plovidbi i upravljanjem vazdušnim saobraćajem
(1) Interakcija sa pružanjem usluga u vazdušnoj plovidbi (npr. nepravilno pružena usluga, kontradiktorna komunikacija ili odstupanje od odobrenja) koja je ugrozila ili je mogla da ugrozi vazduhoplov lakši od vazduha, lica u njemu ili bilo koje drugo lice;
(2) povreda vazdušnog prostora.
3.4 Vanredne i druge kritične situacije
(1) Svaki događaj koji vodi proglašenju vanredne situacije;
(2) vatra, eksplozija, dim ili otrovni gasovi ili isparenja u vazduhoplovu lakšem od vazduha (izuzev normalnog rada gorionika);
(3) iskakanje posade i putnika iz korpe ili gondole vazduhoplova lakšeg od vazduha;
(4) onesposobljenost pilota što dovodi do nemogućnosti da se obavi dužnost;
(5) nenamerno podizanje ili vučenje posade na zemlji, koje može dovesti do smrtnog slučaja ili povrede lica.
3.5 Spoljno okruženje i meteorologija
(1) Sudar na zemlji ili u vazduhu sa vazduhoplovom, terenom ili preprekom (prepreka obuhvata i vozilo) koji je ugrozio ili je mogao da ugrozi vazduhoplov lakši od vazduha, posadu i putnike ili bilo koje drugo lice;
(2) ometanje vazduhoplova lakšeg od vazduha, upotrebom vatrenog oružja, vatrometa, puštanjem probnih balona, laserskim osvetljenjem, letovima bespilotnih vazduhoplova, letovima vazduhoplovnih modela i sličnim sredstvima;
(3) nepredviđeno pogoršanje vremenskih uslova koje je dovelo ili je moglo da dovede do ugrožavanja vazduhoplova lakšeg od vazduha, posade i putnika u njemu ili bilo kog drugog lica.
DELEGIRANA UREDBA KOMISIJE (EU) 2020/2034 OD 6. OKTOBRA 2020. GODINE O DOPUNI UREDBE (EU) BROJ 376/2014 EVROPSKOG PARLAMENTA I SAVETA U POGLEDU ZAJEDNIČKE EVROPSKE ŠEME KLASIFIKACIJE RIZIKA
Član 1
Ovom uredbom utvrđuje se zajednička Evropska šema klasifikacije rizika (ERCS) za određivanje bezbednosnog rizika jednog događaja.
Član 2
Za potrebe ove uredbe primenjuju se sledeće definicije:
1) "Evropska šema klasifikacije rizika", odnosno "ERCS", označava metodologiju primenjenu za procenu rizika koji određeni događaj predstavlja za civilno vazduhoplovstvo, pri čemu se tom bezbednosnom riziku dodeljuje određena ocena;
2) "ERCS matrica" označava mrežu sastavljenu od promenljivih iz člana 3. stav 3, koja služi za ilustrativni prikaz ocene bezbednosnog rizika;
3) "ocena bezbednosnog rizika" označava rezultat klasifikacije rizika određenog događaja kombinovanjem vrednosti promenljivih iz člana 3. stav 3;
4) "oblast visokog rizika" označava oblast u kojoj bi udar vazduhoplova prouzrokovao veliki broj povređenih, rezultirao velikim brojem smrtnih slučajeva, ili oboje, usled prirode aktivnosti u toj oblasti, kao što su nuklearna ili hemijska postrojenja;
5) "naseljeno područje" označava područje sa grupisanim ili raštrkanim građevinskim objektima i stalnim stanovništvom, kao što su grad, naselje, manji grad ili selo;
6) "povreda sa trajnim posledicama" označava povredu kojom se menja kvalitet života lica u svakodnevnom životu, u smislu smanjene pokretljivosti, odnosno kognitivne ili fizičke sposobnosti.
Član 3
Zajednička Evropska šema klasifikacije rizika (ERCS)
1. ERCS je prikazan u Aneksu.
2. ERCS se bavi procenom bezbednosnog rizika svakog događaja, a ne njegovim stvarnim ishodom. Procenom rizika svakog događaja utvrđuje se koji bi bio najgori mogući ishod prilikom udesa do kojeg je mogao dovesti određeni događaj i koliko je blizu tom ishodu bio taj događaj.
3. ERCS se zasniva na ERCS matrici koja se sastoji od sledeće dve promenljive:
a) ozbiljnosti (severity): utvrđivanje najnepovoljnijeg ishoda udesa do kojeg bi došlo da je događaj koji se procenjuje prerastao u udes;
b) verovatnoće (probability): utvrđivanje verovatnoće da događaj koji se procenjuje može da eskalira u najnepovoljniji mogući ishod udesa iz tačke a).
Član 4
Ova uredba stupa na snagu narednog dana od dana njenog objavljivanja u Službenom listu Evropske unije.
Primenjuje se od 1. januara 2021. godine.
Ova uredba je obavezujuća u celosti i direktno se primenjuje u svim državama članicama.
ZAJEDNIČKA EVROPSKA ŠEMA KLASIFIKACIJE RIZIKA
ERCS se sastoji od sledeća dva koraka:
KORAK 1: određivanje vrednosti dve promenljive: ozbiljnosti i verovatnoće.
KORAK 2: ocenjivanje bezbednosnog rizika korišćenjem ERCS matrice na osnovu dve određene vrednosti promenljivih.
KORAK 1: ODREĐIVANJE VREDNOSTI PROMENLJIVIH
1. Ozbiljnost potencijalnog ishoda udesa
1.1. Utvrđivanje
Utvrđivanje ozbiljnosti potencijalnog ishoda udesa se obavlja u sledeća dva koraka:
a) određivanje najverovatnijeg tipa udesa u koji bi događaj koji se procenjuje mogao da eskalira (tzv. ključna oblast rizika);
b) određivanje kategorije potencijalnog broja slučajeva sa smrtnim ishodom na osnovu veličine vazduhoplova i blizine naseljenih mesta, odnosno oblasti visokog rizika.
Postoje sledeće oblasti ključnog rizika:
a. sudar u vazduhu (airborne collision): sudar dva vazduhoplova u vazduhu; ili sudar vazduhoplova i drugih objekata u vazduhu (izuzev ptica i divljih životinja);
b. nepravilan položaj vazduhoplova (aircraft upset): neželjeno stanje vazduhoplova obično izazvano nesvesnim odstupanjima od uobičajenih parametara tokom letenja, što na kraju može izazvati nekontrolisani sudar sa terenom;
c. sudar na poletno-sletnoj stazi (collision on runway): sudar vazduhoplova sa drugim objektom (drugim vazduhoplovom, vozilima itd.) ili licem, koji se događa na poletno-sletnoj stazi aerodroma ili na drugoj unapred određenoj površini za sletanje. Ovim nisu obuhvaćeni sudari s pticama ili životinjama;
d. izletanje (excursion): događaj kada vazduhoplov napusti poletno-sletnu stazu ili površinu za kretanje vazduhoplova na aerodromu, odnosno napusti površinu za sletanje na bilo kojem drugom unapred određenom području za sletanje, a taj događaj se dešava dok nije u vazduhu. Ovi događaji obuhvataju grubo vertikalno sletanje koje je visokorizično za rotoplane, odnosno vazduhoplove sa vertikalnim poletanjem i sletanjem, balone i vazdušne brodove;
e. požar, dim i održavanje pritiska (fire, smoke and pressurisation): događaj koji uključuje izbijanje požara, pojavu dima, isparenja ili probleme sa održavanjem pritiska, što može dovesti u opasnost ljudski život. Tu spadaju događaji koji obuhvataju požar, dim ili isparenja u bilo kojem delu vazduhoplova, u letu ili na zemlji, a nisu rezultat sudara ili zlonamernih radnji;
f. oštećenje na zemlji (ground damage): oštećenje vazduhoplova izazvano operacijama vazduhoplova na zemlji, na bilo kom drugom terenu, izuzev poletno-sletne staze ili unapred određene površine za sletanje, kao i oštećenje nastalo tokom održavanja;
g. sudar sa preprekom u letu (obstacle collision in flight): sudar vazduhoplova koji se nalazi u vazduhu i prepreke koja se prostire u vis od tla. Pod preprekama se podrazumevaju visoke zgrade, drveće, električni vodovi, telegrafske žice i antene, kao i privezani objekti;
h. sudar s terenom (terrain collision): događaj pri kome vazduhoplov u vazduhu udara u teren, bez ikakve naznake da letačka posada nije bila u stanju da kontroliše vazduhoplov. To podrazumeva slučajeve kada se letačka posada nalazi pod dejstvom optičke iluzije ili se nalazi u okruženju smanjene vidljivosti;
i. druge povrede (other injuries): događaj pri kome su nanete smrtonosne ili nesmrtonosne povrede, koje se ne mogu svrstati ni u jednu drugu ključnu oblast rizika;
j. obezbeđivanje (security): akt nezakonitog ometanja u civilnom vazduhoplovstvu. Obuhvata sve incidente i narušavanja koja se odnose na nadzor i zaštitu, kontrolu pristupa, pregled obezbeđivanja, sprovođenje kontrole obezbeđivanja, kao i sve druge radnje koje imaju za cilj da izazovu zlonamerno ili bezrazložno uništavanje vazduhoplova i imovine, koje izaziva akte nezakonitog ometanja u civilnom vazduhoplovstvu ili predstavlja opasnost po vazduhoplovstvo i prateće objekte. Obuhvata i fizičke napade i napade na sajber bezbednost.
Kategorizacija događaja prema potencijalnom broju smrtnih slučajeva se vrši na sledeći način:
(a) više od 100 mogućih smrtnih ishoda - kada događaj koji se procenjuje uključuje najmanje jedno od sledećeg:
- jedan veliki sertifikovani vazduhoplov sa više od 100 potencijalnih putnika;
- teretni vazduhoplov istovetne veličine;
- jedan vazduhoplov bilo koje vrste u gusto naseljenom području ili u oblasti visokog rizika ili oboje;
- bilo koju situaciju koja uključuje bilo koju vrstu vazduhoplova u kojoj bi moglo biti moguće više od 100 smrtnih ishoda;
(b) od 20 do 100 mogućih smrtnih ishoda - kada događaj koji se procenjuje uključuje najmanje jedno od sledećeg:
- jedan sertifikovani vazduhoplov srednje veličine, koji ima od 20 do 100 potencijalnih putnika, odnosno teretni vazduhoplov istovetne veličine;
- bilo koju situaciju u kojoj je moguće od 20 do 100 smrtnih ishoda;
(c) između 2 i 19 mogućih smrtnih ishoda - kada događaj koji se procenjuje uključuje najmanje jedno od sledećeg:
- jedan mali sertifikovani vazduhoplov sa najviše 19 potencijalnih putnika;
- teretni vazduhoplov istovetne veličine;
- bilo koju situaciju u kojoj je moguće od 2 do 19 smrtnih ishoda;
(d) 1 moguć smrtni ishod - kada događaj koji se procenjuje uključuje najmanje jedno od sledećeg:
- jedan nesertifikovani vazduhoplov, odnosno vazduhoplov koji ne podleže sertifikacionim zahtevima Agencije Evropske unije za bezbednost vazdušnog saobraćaja;
- bilo koju situaciju u kojoj je moguć smrtni ishod jednog lica;
(e) 0 mogućih smrtnih ishoda - kada događaj koji se procenjuje uključuje samo telesne povrede, bez obzira na broj lakših i ozbiljnih povreda sve dok nema smrtnih ishoda.
1.2. Određivanje
Ozbiljnost udesa se predstavlja jednom od sledećih vrednosti te ozbiljnosti:
- "A" - dodeljuje se kada ne postoji verovatnoća nastanka udesa;
- "E" - dodeljuje se u slučaju udesa koji uključuje lakše i teže telesne povrede (koje ne ostavljaju trajne posledice) ili manju štetu na vazduhoplovu;
- "I" - dodeljuje se u slučaju udesa koji uključuju jedan smrtni ishod, povrede koje ostavljaju trajne posledice, odnosno znatnu štetu;
- "M" - dodeljuje se u slučaju većeg udesa (major accident) sa ograničenim brojem smrtnih ishoda ili povreda koje ostavljaju trajne posledice, odnosno u slučaju uništenja vazduhoplova;
- "S" - dodeljuje se u slučaju značajnog udesa (significant accident) koji nosi potencijal smrtnih ishoda i povreda;
- "X" - dodeljuje se u slučaju katastrofalnog udesa (catastrophic accident) sa visokim potencijalom značajnog broja smrtnih ishoda.
Ocena ozbiljnosti udesa izračunava se kombinovanjem oblasti ključnog rizika i kategorije potencijalnih smrtnih slučajeva shodno sledećoj tabeli:
OBLAST KLJUČNOG RIZIKA |
KATEGORIJA |
OCENA OZBILJNOSTI |
Sudar u vazduhu |
Više od 100 mogućih smrtnih ishoda |
X |
Između 20 i 100 mogućih smrtnih ishoda |
S |
|
Između 2 i 19 mogućih smrtnih ishoda |
M |
|
1 mogući smrtni ishod |
I |
|
Nepravilan položaj vazduhoplova |
Više od 100 mogućih smrtnih ishoda |
X |
Između 20 i 100 mogućih smrtnih ishoda |
S |
|
Između 2 i 19 mogućih smrtnih ishoda |
M |
|
1 mogući smrtni ishod |
I |
|
Sudar na |
Više od 100 mogućih smrtnih ishoda |
X |
Između 20 i 100 mogućih smrtnih ishoda |
S |
|
Između 2 i 19 mogućih smrtnih ishoda |
M |
|
1 mogući smrtni ishod |
I |
|
0 mogućih smrtnih ishoda |
E |
|
Izletanje |
Između 20 i 100 mogućih smrtnih ishoda |
S |
Između 2 i 19 mogućih smrtnih ishoda |
M |
|
1 mogući smrtni ishod |
I |
|
0 mogućih smrtnih ishoda |
E |
|
Požar, dim i održavanje pritiska |
Više od 100 mogućih smrtnih ishoda |
X |
Između 20 i 100 mogućih smrtnih ishoda |
S |
|
Između 2 i 19 mogućih smrtnih ishoda |
M |
|
1 mogući smrtni ishod |
I |
|
Oštećenje na zemlji |
Između 2 i 19 mogućih smrtnih ishoda |
M |
1 mogući smrtni ishod |
I |
|
0 mogućih smrtnih ishoda |
E |
|
Sudar sa preprekom u letu |
Više od 100 mogućih smrtnih ishoda |
X |
Između 20 i 100 mogućih smrtnih ishoda |
S |
|
Između 2 i 19 mogućih smrtnih ishoda |
M |
|
1 mogući smrtni ishod |
I |
|
Sudar s terenom |
Više od 100 mogućih smrtnih ishoda |
X |
Između 20 i 100 mogućih smrtnih ishoda |
S |
|
Između 2 i 19 mogućih smrtnih ishoda |
M |
|
1 mogući smrtni ishod |
I |
|
Ostale povrede |
Između 20 i 100 mogućih smrtnih ishoda |
S |
Između 2 i 19 mogućih smrtnih ishoda |
M |
|
1 mogući smrtni ishod |
I |
|
0 mogućih smrtnih ishoda |
E |
|
Obezbeđivanje |
Više od 100 mogućih smrtnih ishoda |
X |
Između 20 i 100 mogućih smrtnih ishoda |
S |
|
Između 2 i 19 mogućih smrtnih ishoda |
M |
|
1 mogući smrtni ishod |
I |
|
0 mogućih smrtnih ishoda |
E |
2. Verovatnoća potencijalnog ishoda udesa
Verovatnoća da će se dogoditi najgori mogući ishod udesa dobija se korišćenjem ERCS modela barijera koji je definisan u Odeljku 2.1.
2.1. ERCS model barijera
Svrha ERCS modela barijera je procena efikasnosti (odnosno broja i jačine) barijera u bezbednosnom sistemu, utvrđenih u tabeli u odeljku 2.1.1, koje su preostale između stvarnog događaja i najgoreg mogućeg ishoda udesa. Na kraju, ERCS model barijera će odrediti koliko je događaj koji se procenjuje bio blizak potencijalnom udesu.
2.1.1. Barijere
ERCS model barijera sastoji se od 8 barijera, koje su poređane logičkim redosledom i kojima je dodeljena vrednost prema njihovoj težini, shodno sledećoj tabeli:
Broj barijere |
Barijera |
Težina barijere |
1 |
"Projektovanje vazduhoplova, opreme i infrastrukture" obuhvata održavanje i popravku, operativnu podršku, sprečavanje problema u vezi s tehničkim faktorima koji bi mogli da dovedu do udesa. |
5 |
2 |
"Taktičko planiranje" obuhvata organizaciono i individualno planiranje koje se vrši pre leta ili drugu operativnu delatnost koja potpomaže smanjenje uzroka udesa i faktora koji utiču na pojavu udesa. |
2 |
3 |
"Propisi, procedure, procesi", obuhvataju efikasne, razumljive i dostupne propise, procedure i procese po kojima se postupa (sa izuzetkom upotrebe procedura za ponovno uspostavljanje barijera). |
3 |
4 |
"Svest o situaciji i delovanje", obuhvata ljudsko nadziranje operativnih pretnji, što omogućava otkrivanje operativnih opasnosti i efikasno delovanje u cilju sprečavanja udesa. |
2 |
5 |
"Rad i reakcija sistema za upozoravanje" koji može da spreči udes i koji odgovara svrsi, funkcionalan je, spreman za upotrebu i čiji se nalozi izvršavaju. |
3 |
6 |
"Zakasneli povratak u normalno stanje iz situacije koja je potencijalno mogla da rezultira udesom". |
1 |
7 |
"Zaštite", koje deluju kada se slučaj već dogodio, a koje su ublažile nivo štetnih posledica ili su sprečile dalju eskalaciju događaja upotrebom nematerijalnih barijera ili uz pomoć slučajnosti sa pozitivnim ishodom. |
1 |
8 |
"Događaj niske energije" nosi istovetnu ocenu kao i "Zaštite", ali samo za ključne rizične oblasti niske energije (oštećenje na zemlji, izletanja, povrede). |
1 |
2.1.2. Efikasnost barijera
Klasifikacija efikasnosti svake barijere vrši se na sledeći način:
- "Sprečeno": ako je barijera sprečila nastanak udesa;
- "Poznato je da je aktivna": ako je barijera ostala aktivna između događaja koji se procenjuje i potencijalnog ishoda udesa;
- "Pretpostavlja se da je bila aktivna": ako se pretpostavlja da je barijera ostala aktivna između događaja koji se procenjuje i potencijalnog ishoda udesa;
- "Poznato je da nije bila uspešna": ako je poznato da barijera nije ispunila očekivanu funkciju;
- "Pretpostavlja se da nije bila uspešna": kada se smatra da barijera nije obavila očekivanu funkciju, čak iako nema dovoljno informacija ili uopšte nema informacija da bi se to utvrdilo;
- "Nije primenljivo": ako barijera nije od značaja za događaj koji se razmatra.
2.1.3. Procena barijera
Barijere se procenjuju u sledeća dva koraka:
Korak 1: utvrđivanje koja od barijera koje su definisane u tabeli sadržanoj u odeljku 2.1.1 (barijere od 1 do 8) je zaustavila eskalaciju događaja u potencijalni udes (naziva se "barijera koja sprečava udes").
Korak 2: u skladu sa odeljkom 2.1.2, utvrđivanje efikasnosti preostalih barijera. Preostale barijere su one koje su navedene u tabeli u odeljku 2.1.1, koje su postavljene između barijere koja sprečava udes i potencijalnog udesa. Barijere navedene u tabeli u odeljku 2.1.1, koje su postavljene ispred barijere koja sprečava udes, smatraće se da nisu uticale na sprečavanje ishoda udesa i stoga se te barijere ni ne ocenjuju kao "barijera koja sprečava udes", odnosno barijera "aktivna".
2.2. Izračunavanje
Verovatnoća potencijalnog ishoda udesa je numerička vrednost koja se izračunava posredstvom sledećih koraka:
Korak 1: zbir težina svih barijera (od 1 do 5) utvrđenih u tabeli u odeljku 2.1.1., koje su procenjene i kojima je dodeljena ocena "barijera koja sprečava udes", "poznato je da je aktivna", odnosno "pretpostavlja se da je bila aktivna". Barijere koje nose ocenu "nije bila uspešna" ili "nije primenljiva"ne ulaze u konačni obračun, jer one nisu sprečile udes. Dobijeni zbir težina barijera je numerička vrednost između 0 i 18.
Korak 2: zbiru težina barijera odgovara brojna ocena barijera od 0 i 9 prema sledećoj tabeli, pri čemu su obuhvaćene sve preostale barijere, počev od jakih pa sve do slabo aktivnih barijera.
Zbir težina barijera |
Odgovarajuća ocena barijera |
0 - Nijedna barijera nije preostala. |
0 |
1-2 |
1 |
3-4 |
2 |
5-6 |
3 |
7-8 |
4 |
9-10 |
5 |
11-12 |
6 |
13-14 |
7 |
15-16 |
8 |
17-18 |
9 |
KORAK 2: BODOVANJE BEZBEDNOSNOG RIZIKA KORIŠĆENJEM ERCS MATRICE
Ocena vrednosti bezbednosnog rizika je dvokarakterna vrednost, pri čemu je prvi karakter slovni i on odgovara vrednosti dobijenoj izračunavanjem ozbiljnosti događaja (ocena ozbiljnosti od A do X), a drugi karakter predstavlja numeričku vrednost proisteklu iz proračuna odgovarajuće ocene događaja (od 0 do 9).
Ocena bezbednosnog rizika se stavlja u ERCS matricu.
Za svaku datu ocenu bezbednosnog rizika postoji i ekvivalentna numerička ocena za potrebe sabiranja i analize, kako je objašnjeno u nastavku teksta pod naslovom "Ekvivalentna numerička ocena".
ERCS matrica odražava ocenu bezbednosnog rizika i povezane numeričke ocene događaja na sledeći način:
OZBILJNOST |
KLASIFIKACIJA (ERCS OCENA) |
||||||||||||
Potencijalni ishod udesa |
Ocena |
|
|
||||||||||
Ekstremno katastrofalni udes sa potencijalom da se dogodi značajan broj smrtnih ishoda (100+). |
X |
Očekivana procena rizika |
X9 |
X8 |
X7 |
X6 |
X5 |
X4 |
X3 |
X2 |
X1 |
|
XO |
Značajni udes sa potencijalom da se dogodi značajan broj smrtnih ishoda i povreda (20-100). |
S |
S9 |
S8 |
S7 |
S6 |
S5 |
S4 |
S3 |
S2 |
S1 |
S0 |
||
Veliki udes sa određenim brojem smrtnih ishoda (2-19), povreda sa trajnim posledicama, odnosno kada je vazduhoplov potpuno uništen. |
M |
M9 |
M8 |
M7 |
M6 |
M5 |
M4 |
M3 |
M2 |
M1 |
MO |
||
Udes koji podrazumeva |
I |
|
19 |
18 |
17 |
16 |
15 |
14 |
13 |
12 |
11 |
10 |
|
Udes koji obuhvata manje povrede ili ozbiljne povrede koje ne ostavljaju trajne posledice ili manja oštećenja vazduhoplova. |
E |
|
E9 |
E8 |
E7 |
E6 |
E5 |
E4 |
E3 |
E2 |
E1 |
E0 |
|
Nema izgleda za udes. |
A |
|
Bez uticaja na bezbednost |
||||||||||
|
Odgovarajuća |
|
9 |
8 |
7 |
6 |
5 |
4 |
3 |
2 |
1 |
|
0 |
Zbir težina barijera |
|
17-18 |
15-16 |
13-14 |
11-12 |
9-10 |
7-8 |
5-6 |
3-4 |
1-2 |
|
0 |
|
|
VEROVATNOĆA POTENCIJALNOG ISHODA UDESA |
||||||||||||
Pored ocene bezbednosnog rizika, kako bi se olakšalo određivanje hitnosti preporučenih mera koje treba preduzeti u vezi sa događajem, u ERCS matrici se mogu koristiti sledeće tri boje:
Boja |
ERCS ocena |
Značenje |
CRVENA |
X0, X1, X2, S0, S1, S2, M0, M1, I0 |
Visoki rizik. Događaji sa najvećim rizikom. |
ŽUTA |
X3, X4, S3, S4, M2, M3, I1, I2, E0, E1 |
Povišen rizik. Događaji srednjeg rizika. |
ZELENA |
od X5 do X9, od S5 do S9, od M4 do M9, od I3 do I9, od E2 do E9. |
Događaji niskog rizika. |
Polje matrice označeno zelenom bojom ukazuje na niže vrednosti rizika. One pružaju podatke za detaljnu analizu događaja povezanih sa bezbednošću koji bi mogli, bilo pojedinačno bilo zajedno sa drugim događajima, povećati vrednosti rizika od tih događaja.
Ekvivalentna numerička ocena
Svakoj ERCS oceni dodeljuje se odgovarajuća numerička vrednost težine rizika kako bi se olakšalo sabiranje i numerička analiza višestrukih događaja koji nose ERCS ocenu:
ERCS ocena |
X9 |
X8 |
X7 |
X6 |
X5 |
X4 |
X3 |
X2 |
X1 |
X0 |
Odgovarajuća numerička vrednost |
0,001 |
0,01 |
0,1 |
1 |
10 |
100 |
1000 |
10000 |
100000 |
1000000 |
ERCS ocena |
S9 |
S8 |
S7 |
S6 |
S5 |
S4 |
S3 |
S2 |
S1 |
S0 |
Odgovarajuća numerička vrednost |
0,0005 |
0,005 |
0,05 |
0,5 |
5 |
50 |
500 |
5000 |
50000 |
500000 |
ERCS ocena |
M9 |
M8 |
M7 |
M6 |
M5 |
M4 |
M3 |
M2 |
M1 |
M0 |
Odgovarajuća numerička vrednost |
0,0001 |
0,001 |
0,01 |
0,1 |
1 |
10 |
100 |
1000 |
10000 |
100000 |
ERCS ocena |
I9 |
I8 |
I7 |
I6 |
I5 |
I4 |
I3 |
I2 |
I1 |
I0 |
Odgovarajuća numerička vrednost |
0,00001 |
0,0001 |
0,001 |
0,01 |
0,1 |
1 |
10 |
100 |
1000 |
10000 |
ERCS ocena |
E9 |
E8 |
E7 |
E6 |
E5 |
E4 |
E3 |
E2 |
E1 |
E0 |
Odgovarajuća numerička vrednost |
0,000001 |
0,00001 |
0,0001 |
0,001 |
0,01 |
0,1 |
1 |
10 |
100 |
1000 |
Kolona 10 i red A u matrici nose vrednost 0 kao odgovarajuću numeričku vrednost.
SPROVEDBENA UREDBA KOMISIJE (EU) 2021/2082
OD 26. NOVEMBRA 2021. GODINE O UTVRĐIVANJU MERA I USLOVA ZA SPROVOĐENJE UREDBE (EU) BROJ 376/2014 EVROPSKOG PARLAMENTA I SAVETA U POGLEDU ZAJEDNIČKE EVROPSKE ŠEME KLASIFIKACIJE RIZIKA
Član 1
Ovom uredbom utvrđuju se mere i uslovi za sprovođenje zajedničke Evropske šeme klasifikacije rizika ("ERCS"), koja je uspostavljena Delegiranom uredbom (EU) 2020/2034.
Član 2
Za potrebe ove uredbe primenjuju se definicije iz člana 2. Delegirane uredbe (EU) 2020/2034.
Primenjuju se takođe i sledeće definicije:
1) "ARMS-ERC metodologija" označava metodologiju koju je za procenu operativnih rizika razvila industrijska radna grupa Rešenja za upravljanje rizikom u aviokompaniji ("Airline Risk Management Solutions" (ARMS));
2) "ATM" označava upravljanje vazdušnim saobraćajem, kako je to definisano u članu 2. tačka 10) Uredbe (EZ) broj 549/2004 Evropskog parlamenta i Saveta;
3) "ATM ocena ozbiljnosti potencijalnog udesa u vazduhu" označava deo RAT metodologije koji procenjuje performanse letenja u toku događaja;
4) "ATM ocena ozbiljnosti potencijalnog udesa na zemlji" označava deo RAT metodologije koji procenjuje performanse sistema (procedure, opremu i ljudski faktor) ATM sistema;
5) "ATM ukupna ocena ozbiljnosti potencijalnog udesa" označava procenu ozbiljnosti na zemlji i procenu ozbiljnosti rizika u vazduhu, objedinjene u jedinstveni rezultat;
6) "RAT metodologija" označava metodologiju Sredstva za analizu rizika (Risk Analysis Tool), koju je izradio Evrokontrol, a koja se koristi za klasifikaciju događaja povezanih sa bezbednošću u domenu ATM-a;
7) "Evrokontrol" je Evropska organizacija za bezbednost vazdušne plovidbe, koja je osnovana Međunarodnom konvencijom od 13. decembra 1960. godine koja se odnosi na saradnju u oblasti bezbednosti vazdušne plovidbe.
Član 3
Pregled, izmena i odobravanje klasifikacije bezbednosnih rizika
1. Nadležni organ države članice ili Agencija preispituje i, ako je potrebno, menja i odobrava klasifikaciju bezbednosnog rizika sadržanu u prijavi događaja za dotični događaj u skladu sa ERCS-om, na način koji je utvrđen u Delegiranoj uredbi Komisije (EU) 2020/2034.
2. Ne dovodeći u pitanje stav 1, nadležni organ države članice ili Agencija koriste postupak direktne konverzije utvrđen u Aneksu, prilikom konverzije klasifikacije bezbednosnog rizika koja je utvrđena ARMS-ERC 4 x 4 metodologijom ili RAT "ATM ukupna ocena" metodologijom. Za klasifikacije bezbednosnih rizika utvrđene drugim metodologijama, nadležni organ države članice ili Agencija mogu koristiti postupak ručne konverzije utvrđen u tački 2. Aneksa ili druge postupke konverzije koji se smatraju odgovarajućim, sve dok se postiže klasifikacija ekvivalentna ERCS klasifikaciji.
Član 4
1. Na dan 31. marta 2026. godine i svakih pet godina nakon toga, svaka država članica dostavlja Komisiji i Agenciji izveštaj o korišćenju ERCS-a.
2. Agencija preispituje informacije dobijene od država članica u skladu sa stavom 1. ovog člana, kao i druge informacije koje Agencija može dobiti u vezi sa sprovođenjem ERCS-a. Preispitivanje koje sprovodi Agencija može uzeti u obzir stručno mišljenje mreže analitičara bezbednosti u vazduhoplovstvu (NoA) iz člana 14. stav 2. Uredbe (EU) broj 376/2014 i relevantnih stručnih grupa ako ih je osnovala Agencija.
Član 5
Praćenje kompatibilnosti sa drugim sistemima klasifikacije rizika
1. Postupci konverzije utvrđeni u Aneksu podležu redovnom preispitivanju od strane Agencije kako bi se osigurala njihova kontinuirana relevantnost. Preispitivanje može uzeti u obzir stručno mišljenje NoA i relevantnih stručnih grupa ako ih je osnovala Agencija.
2. Ako je primenljivo, države članice obaveštavaju Komisiju i Agenciju o primeni postupka ručne konverzije iz tačke 2. Aneksa i drugih postupaka konverzije iz člana 3. stav 2. ove uredbe.
Član 6
Ova uredba stupa na snagu 1. januara 2023. godine.
Ova uredba je obavezujuća u celosti i direktno se primenjuje u svim državama članicama.
POSTUPCI KONVERZIJE OCENA DOBIJENIH KORIŠĆENJEM SREDSTVA ZA ANALIZU RIZIKA (RAT) ILI METODOLOGIJOM REŠENJA ZA UPRAVLJANJE RIZIKOM U VAZDUHOPLOVSTVU - KLASIFIKACIJA RIZIKA DOGAĐAJA (ARMS-ERC) U ODGOVARAJUĆE OCENE EVROPSKE ŠEME ZA KLASIFIKACIJU RIZIKA (ERCS)
Ovim aneksom utvrđuju se postupci konverzije ocena dobijenih RAT ili ARMS-ERC metodologijom, u ERCS ocene1 definisane u koraku 2 Aneksa Delegirane uredbe Komisije (EU) 2020/2034.
Sledeći postupci konverzije obezbeđuju direktnu konverziju ili ručnu konverziju kako bi se dobila odgovarajuća ERCS klasifikacija, ekvivalentna ocenama RAT-ai/ili ARMS-ERC-a u skladu sa članom 3. ove uredbe.
1. DIREKTNA KONVERZIJA
Postupak obavezne konverzije se sastoji od sledeća dva dijagrama toka:
- dijagram toka 1 - obezbeđuje direktnu konverziju kako bi se dobila ERCS ocena ozbiljnosti;
- dijagram toka 2 - obezbeđuje direktnu konverziju kako bi se dobila ERCS ocena verovatnoće.
Na slici 1 dat je prikaz procesa. Polazna tačka procesa je polje "podneta prijava događaja", a izlaz je polje "ekvivalentna ERCS ocena". Isprekidane linije na slici 1 ukazuju da je za svaki rezultat procesa potreban samo jedan izvor.
_______________
1 "Ozbiljnost" po RAT metodologiji ukazuje na to koliko je stvarni događaj bio loš u poređenju sa drugim događajima. RAT metodologija određuje "Ozbiljnost" kroz procenu odbrane/barijera.
Slika 1
Postupci konverzije

1.1. DIJAGRAM TOKA 1 - ERCS ocena ozbiljnosti
a. Informacije o kategoriji događaja i informacije o tome kojoj grupi pripada masa vazduhoplova
- Ako prijava događaja sadrži informacije o "kategoriji događaja" i "grupi mase vazduhoplova", onda se one mogu direktno konvertovati u ERCS ocenu "ozbiljnosti potencijalnog ishoda udesa". Sledeći korak je korak (b) na slici 1.
- Ako prijava događaja ne sadrži informacije o "kategoriji događaja" ili informacije o "grupi mase vazduhoplova" ili nijedno od toga, direktna konverzija nije moguća. Ako se koristi ručna konverzija opisana u tački 2. ovog aneksa, onda sledeći korak jeste korak (D) sa slike 1 i slike 5.
b. "Kategorija događaja" i konverzija podataka oblasti ključnih rizika po ERCS -u (Key Risk Area - KRA)
- Ako "kategorija događaja" iz prijave događaja direktno odgovara jednoj od ERCS oblasti ključnih rizika. koje su definisane u tački 1.2 Aneksa Delegirane uredbe (EU) 2020/2034. onda sledeći korak jeste korak (c) na slici 1.
- Za prijave događaja sa "kategorijama događaja" koje se razlikuju od ERCS oblasti ključnih rizika, ne postoji direktna konverzija. Ako se koristi ručna konverzija opisana u tački 2. ovog aneksa. onda sledeći korak jeste korak (D) sa slike 1 i slike 5.
c. ERCS ocena "ozbiljnosti potencijalnog ishoda udesa" - direktna konverzija
- Ako prijava događaja sadrži informacije o "kategoriji događaja" i "grupi mase vazduhoplova", onda se ocena ozbiljnosti direktno konvertuje u odgovarajuću ERCS ocenu ozbiljnosti potencijalnog ishoda udesa. Rezultat je (k), koji daje prvu cifru koja odgovara abecednoj vrednosti proizašloj iz izračunavanja ozbiljnosti događaja (ocena ozbiljnosti od A do X).
1.2. DIJAGRAM TOKA 2 - ERCS ocena verovatnoće
e. Prijava događaja ocenjena primenom RAT
Ako je prijava događaja ocenjena primenom RAT metodologije2:
- prijave događaja koje imaju RAT klasifikaciju ocene ozbiljnosti "ATM ukupna ocena" mogu se uneti direktno u kolone ERCS verovatnoće, kao što je objašnjeno u koraku (g) na slici 1;
- prijave događaja koje imaju samo RAT ocenu ozbiljnosti3 "ATM na zemlji" moraju se ručno konvertovati kako bi se dobila ERCS ocena verovatnoće. Ako se koristi ručna konverzija opisana u tački 2. ovog aneksa, onda sledeći korak jeste korak (L) na slici 5;
- u slučaju prijava događaja kodiranih kao "ATM-specifični događaj", nije moguća konverzija između RAT i ERCS ocena.
______________
2 RAT metodologija klasifikuje događaje povezane sa upravljanjem vazdušnim saobraćajem. RAT metodologija ne ocenjuje udese, s obzirom da meri samo koliko je ATM događaj bio blizu da postane udes. RAT metodologija je podeljena na nekoliko glavnih elemenata (tj. "ATM na zemlji" i "ATM u vazduhu"), od kojih svaki daje doprinos za konačnu RAT "ATM ukupnu ocenu" ozbiljnosti. Da bi se došlo do "ATM ukupne ocene" ozbiljnosti, moraju biti dostupne ocene ozbiljnosti "ATM na zemlji" i "ATM u vazduhu".
3 "Ozbiljnost" po RAT metodologiji ukazuje na to koliko je stvarni događaj bio loš u poređenju sa drugim događajima. RAT metodologija određuje "Ozbiljnost" kroz procenu odbrane/barijera.
f. RAT "ATM ukupna ocena" ozbiljnosti
Ako izveštaj o događaju sadrži "ATM ukupnu ocenu" ozbiljnosti. sledeći korak je korak (g) na slici 1.
g. ERCS kolona "verovatnoća potencijalnog ishoda udesa" konvertovana iz vrednosti RAT '"ATM ukupna ocena" (relevantno samo za vrednosti A, B, C, E);
Za prijave događaja sa klasifikacijom "ATM ukupne ocene" ozbiljnosti (A, B, C, E) primenjuje se sledeća direktna konverzija u ERCS kategorije verovatnoće:
Slika 2
Konverzija RAT "ATM ukupne ocene" ozbiljnosti u ERCS ocenu verovatnoće

h. Prijave događaja klasifikovane korišćenjem ARMS-ERC metodologije
- Za prijave događaja koje su ocenjene prema ARMS-ERC metodologiji, sledeći korak je korak (i) na slici 1;
- Za prijave događaja koje nisu ocenjene prema ARMS-ERC metodologiji, sledeći korak je korak (M) na slici 5.
i. Standardna matrica 4x4 ARMS-ERC
Ako se za ocenjivanje prijave događaja koristi matrica 4x4 ARMS-ERC prikazana na slici 3, onda sledeći korak jeste korak (j) na slici 1.
Slika 3
Standardna matrica 4x4 ARMS-ERC
Pitanje broj 2
Koja je bila efikasnost preostalih barijera između ovog događaja i najverovatnijeg scenarija udesa? |
Pitanje broj 1 |
|
||||
Da je ovaj događaj eskalirao u udes šta bi bio najverovatniji ishod? |
||||||
efikasno |
ograničeno |
minimalno |
zanemarljivo |
Tipični scenario udesa |
||
50 |
102 |
502 |
2500 |
Katastrofalni udes |
Gubitak vazduhoplova ili više smrtnih slučajeva (3 ili više) |
Gubitak kontrole. sudar u vazduhu, |
10 |
21 |
101 |
500 |
Veći udes |
1-2 smrtna slučaja, veća oštećenja vazduhoplova |
Sudar pri velikoj brzini na rulnoj stazi, |
2 |
4 |
20 |
100 |
Manje povrede ili oštećenja |
Manje povrede, manja oštećenja vazduhoplova |
Udes pri izguravanju, |
1 |
Ishod bez udesa |
Nije moglo doći do potencijalnih oštećenja ili povreda |
Svaki događaj koji nije mogao da preraste u udes, čak i ako ima operativne posledice |
|||
j. ERCS ocena "verovatnoće potencijalnog ishoda udesa" - direktna konverzija
Ako prijava događaja sadrži ARMS ocenu "efikasnosti barijere", onda se za određivanje ERCS ocene "verovatnoće potencijalnog ishoda udesa" koristi sledeća direktna konverzija u ERCS matricu.
Slika 4
Konverzija kategorija verovatnoće iz ARMS-ERC u ERCS

i. Ekvivalentna ERCS ocena
Kombinacija ERCS ocene "ozbiljnosti potencijalnog ishoda udesa" i ocene "verovatnoće potencijalnog ishoda udesa" kombinuju se u ERCS matrici kako bi se dobila ekvivalentna ERCS ocena, na način određen u koraku 2 Aneksa Delegirane uredbe (EU) 2020/2034.
2. RUČNA KONVERZIJA
Postupak ručne konverzije se sastoji od sledeća dva dijagrama toka:
- dijagram toka 1 - obezbeđuje ručnu konverziju za dobijanje ERCS ocene ozbiljnosti;
- dijagram toka 2 - obezbeđuje ručnu konverziju za dobijanje ERCS ocene verovatnoće.
Slika 5
Ručna konverzija

2.1. DIJAGRAM TOKA 1
D. ERCS ocena "ozbiljnost potencijalnog ishoda udesa"- ručna konverzija
- Ako prijava događaja ne sadrži informacije o "kategoriji događaja" ili o "grupi mase vazduhoplova" ili nijedno od toga, onda se ERCS metodologija. koja je definisana u Aneksu Delegirane uredbe (EU) 2020/2034, primenjuje za određivanje "potencijalnog ishoda udesa" ili oblasti ključnog rizika. Rezultat je (k), koji daje prvu cifru koja odgovara abecednoj vrednosti koja proizilazi iz izračunavanja ozbiljnosti ishoda događaja (ocena ozbiljnosti od A do X).
2.2. DIJAGRAM TOKA 2
L. ERCS kolona "verovatnoća potencijalnog ishoda udesa" - ručna procedura
- Za prijave događaja koje ne sadrže "ATM ukupnu ocenu" ne postoji direktna konverzija u ERCS ocenu "verovatnoće potencijalnog ishoda udesa".
Ocena ozbiljnosti "ATM na zemlji" može, međutim, da obezbedi delimičnu konverziju mapiranjem procene barijere "ATM na zemlji" i procesa procene ERCS barijere definisanog u tački 2.1.3 Aneksa Delegirane uredbe (EU) 2020/2034.
M. ERCS ocena "verovatnoće potencijalnog ishoda udesa" - ručni proces
Ako se u prijavama događaja ne koristi matrica 4x4 ARMS-ERC za ocenjivanje događaja, za generisanje ERCS ocene "verovatnoće potencijalnog ishoda udesa" vrednost procene ARMS-ERC barijere pretvara se u ERCS procenu barijere utvrđenu u tački 2.1.3. Aneksa Delegirane uredbe (EU) 2020/2034.
k. Ekvivalentna ERCS ocena
Kombinacija ERCS ocene "ozbiljnosti potencijalnog ishoda udesa" i ocene "verovatnoće potencijalnog ishoda udesa" kombinuju se u ERCS matrici kako bi se dobila ekvivalentna ERCS ocena, na način određen u koraku 2 Aneksa Delegirane uredbe (EU) 2020/2034.









